Что такое цветомузыка
Что такое цветомузыка и с чем ее едят, думаю, знают все. Некоторые ее еще называют светомузыкой, что в принципе тоже верно. Для меня цветомузыка — это разноцветное мелькание огоньков под такт музыки, а светомузыка — это просто мерцание какой-либо лампочки накаливания либо стробоскопа.
В нашей статье мы будем собирать простую схему на три разноцветных светодиода. Имейте ввиду, что схема не будет работать, если просто подать музыку с вашего мобильного телефона или плеера. Сигнал должен быть мощный. Думаю, автомагнитола и компьютерные колонки с усилителем вполне справятся с этой задачей.
Немного о ленте

Светодиодная лента
Светодиоды известны уже не первое десятилетие, но благодаря инновационным разработкам стали действительно универсальным решением для множества проблем в сфере электроники. Они сейчас применяются повсеместно – как индикаторы в бытовой технике, самостоятельно в виде энергосберегающей лампы, в космической отрасли, а также в сфере спецэффектов. К последней можно отнести и цветомузыку. Когда светодиоды трех типов – красный (Red), зеленый (Green) и синий (Blue) объединяются на одной ленте, то получается светодиодная RGB лента. В современных RGB диодах имеется миниатюрный контроллер. Это позволяет им испускать все три цвета.
Особенностью такой является ленты то, что все диоды сгруппированы и соединены в общую цепочку, управляемую общим контроллером (им может оказаться также и компьютер в случае подключения через USB, либо специальный блок питания с пультом управления для автономных модификаций). Все это позволяет создать практически бесконечную ленту с минимумом проводов. Её толщина может достигать буквально нескольких миллиметров (если не учитывать варианты с резиновой или силиконовой защитой от физических повреждений, влаги и температуры). До изобретения такого типа микроконтроллеров самая простая модель имела, по крайней мере, три провода. И чем выше была функциональность таких гирлянд – тем больше было проводов. В западной культуре фраза «распутать гирлянду» давно уже стало нарицательным для всех долгих, нудных и крайне запутанных дел. И вот сейчас это перестало быть проблемой (еще и потому, что светодиодную ленту предусмотрительно накручивают на специальный небольшой барабан).
Что собой представляет цветомузыка
Светомузыку смело можно отнести к искусству. Она помогает раскрыть суть мелодии при помощи зрительного восприятия. Цветомузыка – это специальное приспособление, основная задача которого — построить световые картины, сформировать у человека зрительные образы, аналогичные со звучащей мелодией.
Многие меломаны уверены, что музыкальные инструменты отчетливее и громче звучат в просторных и светлых залах, нежели в маленьких и темных комнатушках. Поэтому серьезные спокойные напевы сопровождаются приглушением света в помещении. Популярные модели цветомузыкальных установок призваны создавать световое шоу, которое сопровождается музыкальными произведениями.
Светомузыка относится к категории автоматических цветомузыкальных устройств, принадлежит к декоративно-оформительскому искусству, и помогает по-новому ощутить уже знакомые ритмы. Программируемые синхронные автоматы являются неотъемлемой частью всех шоу и музыкальных проектов. Тут проявляется бурная фантазия светорежисера. Только мастер в состоянии запрограммировать световые приборы и профессионально управлять ими, чтобы придать невероятной зрелищности льющейся музыке.
Самые элементарные устройства включают в себя три канала, обладают пассивными RC – фильтрами. Достойного эффекта они обеспечить не могут, поэтому для зрелищных программ не подходят. Часто можно увидеть в домашних тусовках. Основной плюс приспособлений – незначительная средняя цена, простота изготовления и легкость наладки. Профессиональные аппараты работают на активных фильтрах. Они в состоянии следить за ритмами, видят разницу в сигналах на разных каналах, могут самостоятельно регулировать скорость и направление бегущих огоньков, менять яркость и резкость освещения.
Какие бывают светомузыкальные устройства
Вне зависимости от того, товар от отечественного или иностранного производителя, он выпускается двух видов:
Тип
Описание
Светодиодными
Обладают встроенными световыми паттернами и гобо (до 20 штук). Играют с формой лучей, изменяя эффекты, делая их более интересными и увлекательными. Может быть вращающимся прожектором или сферой. Простенькое оборудование в состоянии сотворить только одно изображение. Дорогостоящие изделия выпускаются с функцией плавности смены эффектов. Происходит настройка микрофона таким образом, чтобы цветомузыка возникла в самые подходящие моменты.
Можно приобрести товар со строб – эффектом. Мощные вспышки помогают подзадорить зрителей, увеличивают красоту музыкального восприятия. При включении калейдоскопа разноцветные огоньки как бы танцуют. Достаточно одного нажатия, чтобы украсить стены клуба
На что стоит обратить особое внимание при выборе продукции? По мнению покупателей, оптимальные модели имеют возможность подключения флешки и MP3-плеера. Не лишним будет карта памяти SD.
Лазерными
Бюджетными модели быть не могут, так как обладают расширенным функционалом
Достаточно однажды побывать на таком шоу, и впечатлений хватит на долгое время. Четкие цветные лучики пронизывают полумрак заведения. Движение происходит в такт мелодии. Можно постоянно менять рисунки, что позволяет делать вечеринки более разнообразными и неповторимыми. Управление осуществляется по протоколу DMX. Лазерные лучи выгодно отличаются от световых насыщенностью и четкостью. Идеально сочетается с дымовым эффектом.
Цветомузыка – незаменимый атрибут всех увеселительных мероприятий. Она наполняет пространство динамичными световыми изображениями. Огоньки хаотично двигаются по потолкам, стенам и полу, танцуют, создают атмосферу радости и счастья. В большинстве случаев успех вечеринок зависит от наличия таких приборов. Самые хорошие модели снабжаются системами охлаждения и вентиляции. Это гарантирует безопасность праздника. Специальные крепления дают возможность смонтировать изделия на полу, стенах, потолке, чтобы не занимать свободное пространство.
Существует деление аппаратуры для дискотек на такие группы:
- Веерные (многолучевые) и однолучевые.
- Нецентральные и центральные.
- Не сканирующие и сканирующие.
- Управляемые и автономные.
Разнятся приборы количеством светофильтров, мощностью излучателя, наличием LED-ламп, твердотельной накачки и лазеров, масок – трафаретов (гобо), каналов управления.
Этапы изготовления
Необходимо сделать печатную плату. Для этого нужно взять фольгированный стеклотекстолит размерами 50 х 90 мм и толщиной 0,5 мм. Процесс изготовления платы состоит из нескольких этапов:
- подготовка фольгированного текстолита;
- сверление отверстий под детали;
- нанесение дорожек;
- травление.
Плата готова, комплектующие закуплены. Теперь начинается самый ответственный момент – распайка радиоэлементов. От того, как аккуратно они будут установлены и запаяны, будет зависеть окончательный результат.

Собираем нашу печатную плату с напаянными на ней компонентами вот в такой доступный плафон.

Простейшая схема светомузыки на 12 В

По этой причине с них и начнем. Для тех, кто не имеет опыта в радиоэлектронике, имеет смысл собрать для начала совсем простую схему на одном биполярном транзисторе. В качестве источника питания можно использовать, например, «крону». Также подойдет любой низковольтный блок питания, который найдется в доме, сгодится и зарядка для мобильника с выходом 5 Вольт. В последнем случае сопротивление резистора, ограничивающего ток через светодиод, нужно уменьшить до 220 Ом.
![]()
Маркировка полупроводников указана на фото. Подключаете схему к колонке или громкоговорителю машины, и светодиод начинает мигать. Если он светится постоянно, нужно уменьшить уровень громкости, если совсем не горит – наоборот увеличить. Транзистор будет открываться и обеспечивать ток питания нагрузки каждый раз, когда напряжение на его базе будет превышать определенное значение. Получилась простейшая светомузыка, так как свечение излучателя связано с громкостью музыки.
Далее мы будем постепенно наращивать функционал схем, естественно, усложняя их. Советую последовательно ознакомиться со всем материалом, так как при этом Вы научитесь комбинировать части схем, создавая собственное устройство с нужными характеристиками. При этом во всех случаях используются однотипные, взаимозаменяемые элементы.
Цветомузыка — Практическая электроника
Что такое цветомузыка и с чем ее едят, думаю, знают все. Некоторые ее еще называют светомузыкой, что в принципе тоже верно. Для меня цветомузыка — это разноцветное моргание света, а светомузыка — просто моргание белого света.
В нашей статье мы будем собирать простенькую схему на три разноцветных светодиода. Имейте ввиду, что схема не будет работать, если просто тупо подать музыку с вашего мобильного телефона или плеера. Сигнал должен быть мощный. Думаю, автомагнитола и компьютерные колонки с усилителем вполне справятся с этой задачей.
Ну что, схему в студию Для увеличения кликните зд есь.

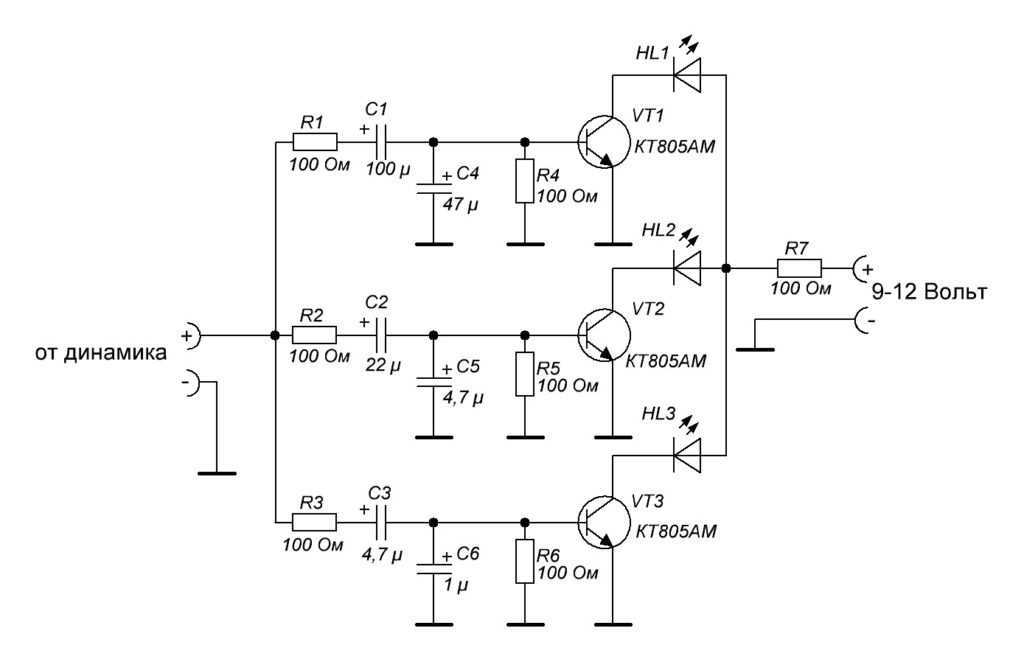
В данной схеме начинающим электронщикам труднее всего разобраться c транзистором КТ805АМ.
Здесь есть небольшой нюанс.
Мы взяли такой транзистор, в надежде на то, что мы будем вместо одно светодиода питать сразу светодиодную ленту в ряд. Если же будете собирать на двух-трех светодиодах в ряду, то можно обойтись маломощным транзистором, типа КТ315.
Не буду описывать характеристики транзистора КТ805АМ. Все это вы найдете в интернете и в даташите. Для нас самое главное узнать его цоколевку. Вбиваем в поисковик КТ805АМ и рядышком с ним вбиваем волшебное слово «даташит». То есть ищем в поисковике «КТ805АМ даташит». Листаем даташит и находим что-то типа этого рисуночка:
Здесь мы видим подписанные выводы, то есть крайний слева — эмиттер, посерединке — коллектор, и крайний справа — база. Какой-то кривой рисуночек в даташите. Пусть будет так:
На маке тке собранная схема будет выглядеть примерно вот так:
Так как цветомузыка не реагирует на слабенький звуковой сигнал, придется его усиливать с помощью вот такого китайского усилителя, купленного на распродаже в Алиэкспрессе:
Спереди крутилки тембра, баса, громкости и вход для плеера.
Взади — выходы на динамики и сабвуфер. Ну и вход питания самого усилителя.
Вся схема в сборе
А вот и видос ее работы под Benny Benassi:
https://youtube.com/watch?v=rUch2ed2Hf0
В реале это выглядит еще круче. Короче говоря, бесконечно можно смотреть на 4 вещи: как бежит ручей, как горит огонь, как за тебя кто-то другой выполняет работу…
и
как моргают цветные светодиоды под такт музыки)))
Заметьте, не все светодиоды моргают в такт музыки. Вот желтый, например, начинает загораться только тогда, когда в песне появляются басы или, по-научному, низкие частоты. В чем же дело? А дело в том, что схема по сути состоит из трех фильтров. Один фильтр пропускает низкие частоты, другой фильтр пропускает только средние частоты, третий — высокие частоты. Каждый фильтр я пометил в красной области
Ну и сигнал, который смог пройти через фильтр попадает на базу биполярного транзистора и открывает его, через коллектор-эмиттер течет ток и светодиод зажигается.
Ах да, еще… Запомните. Выводы, обозначенные таким значком
соединяются одним проводом и цепляются на минус питания.
В реале все это будет выглядеть вот так:
В чем же минус схемы? Приходится подбирать громкость музыки, чтобы была хорошая чувствительность зажигания светодиодов.
На будущее думаю запилить схему с лампами
Смотрится шикарно!
Подробнее про нее можно глянуть на нашем форуме в это м разделе.
Как сделать своими руками четырехканальную приставку

Если собрать вместе рассмотренные выше схемы цветомузыки, получится примерно такой вариант. В данном случае частотный диапазон звукового сигнала разделен на 4 полосы, соответственно предусмотрено 4 канала, и RC фильтры перед транзисторами немного другие.
На входе четырехканальной цветомузыки имеется предварительный усилитель на транзисторах VT1, VT2, так что сигнал на ЦМУ можно подавать с линейного выхода компьютера и любого другого прибора. При этом переменный резистор R3 обеспечивает регулировку практически любого входного сигнала. Резисторы R1, R2 обеспечивают развязку стереосигнала по входу. Подстроечные резисторы R7, R10, R14, R18 позволяют отрегулировать чувствительность каждого канала по отдельности. Диоды на базах транзисторов «срезают» положительную составляющую сигнала переменного тока, и транзисторы открываются отрицательной полуволной сигнала с фильтра.
![]()
В схеме предусмотрен стабилизированный источник питания на КР142ЕН5. Для его сборки требуется трансформатор, и зачастую проще использовать любой имеющийся блок питания постоянного тока с выходным напряжением 9-12 В. Восемь цепочек светодиодов с рабочим током по 30 мА потребуют питание порядка 240 мА, так что блок питания с максимальным током нагрузки 500 мА и более точно подойдет. Подойдет и нестабилизированный источник напряжения, так как светодиоды имеют низкий динамический диапазон свечения, и пульсации по питанию не будут вызывать их ложное срабатывание.
Мы уже обсуждали возможность параллельного включения светодиодов с токоограничивающими резисторами. В этой схеме они соединены еще и последовательно. При этом нужно обеспечить, чтобы суммарное падение напряжения на включенных последовательно светодиодах была заведомо меньше напряжения питания схемы.

Например, для двух включенных последовательно светодиодов с рабочим напряжением 3,6 В получаем 2х3,6 В =7, 2 В, что меньше 9 В питания. «Запас» по напряжению нужно погасить резистором с учетом дополнительного падения напряжения на открытом транзисторе порядка 0,7 В. В качестве примера считаем «запас» по напряжению для двух светодиодов: 9 В – 7,2 В – 0,7 В = 1,1 В. Теперь по закону Ома, для светодиодов с рабочим током 20 мА получаем: 1,1 В: 20 мА = 55 Ом.
Таким образом, подавая более высокое напряжение, можно включать последовательно больше светодиодов, не увеличивая мощность транзисторов. При этом безопасным следует считать напряжение не более 36 В и нужно использовать транзисторы и электролитические конденсаторы, которые имеют соответствующие параметры.
![]()
Собирать устройство удобно на печатной плате, эскиз которой представлен на фото. Размеры платы 80х45 мм.

![]()
Транзисторы КТ502 (с любым буквенным индексом) можно заменить на КТ503 с полярностью n-p-n. При этом одновременно необходимо заменить КТ361 на КТ315 или КТ3102 (с любым буквенным индексом), а также сменить полярность подключения питания, диодов, светодиодов и электролитических конденсаторов. В этом случае вместо предварительного усилителя можно подключить микрофон по рассмотренной выше схеме.
Маркировку конденсаторов мы рассмотрели выше. При параллельном соединении их емкость суммируется, что облегчает подбор элементов для фильтров. Напряжение, указанное на корпусе электролитических конденсаторов, должно быть заведомо больше напряжения источника питания. Конденсатор С8 должен быть рассчитан не менее, чем на 25 В.

Резисторы подойдут любые мощностью 0,125-0,25 Вт. Цветная маркировка поможет определить их номиналы. Подстроечные резисторы мы рассмотрели выше, переменный резистор подойдет любой, подходящий по размерам.

Диоды VD1 – VD4 любые малогабаритные. Для Д9 маркировка указана на фото.

В блоке питания в качестве выпрямителя удобнее использовать готовый диодный мост. При его отсутствии подойдут дискретные диоды типа КД105, КД106, КД209 и прочие с рабочим током не менее 300 мА. Если подобрать малогабаритные элементы, их удастся установить на плату вместо диодного моста. Светодиоды нужного цвета выбирайте с ярким свечением. Желательно знать их рабочее напряжение и номинальный ток питания.

Вместо КР142ЕН5 удобнее использовать КР142ЕН8А,Г, которая обеспечивает 9 В на выходе без резистора R22. В этом случае вместо него ставится перемычка. Трансформатор нужно подобрать с напряжением на выходе 12-15 В с током нагрузки не менее 300 мА. В следующем видео пошаговая инструкция по сборке ЦМУ.
Самая простая цветомузыка на транзисторах
![]()
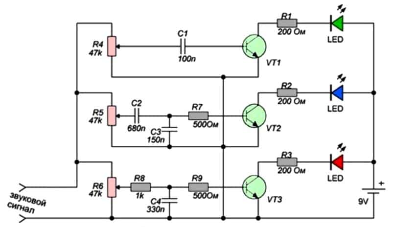
Это схема именно цветомузыки, так как устройство обеспечивает связь частоты звука с цветом светового излучателя. Три канала различаются RC фильтрами, установленными перед транзисторами. В результате нижний канал цветомузыки, к которому подключен красный светодиод, реагирует на звуковые сигналы частотой ниже 300 Гц, средний, с синим светодиодом, работает в диапазоне 300-6000 Гц, а верхний, к которому подключен зеленый светодиод, работает от сигналов выше 6000 Гц. Звуковой сигнал, как и в прошлом варианте, подается с выхода для наушников, колонок или динамиков авто.
Деление на частотные диапазоны в ЦМУ условное и может быть выбрано другим. Более того, границы каналов по частоте получаются нечеткие из-за низкой избирательности фильтров, а еще они заметно сдвигаются из-за разброса параметров радиоэлементов. При этом три переменных резистора на входе схемы позволяют отрегулировать ее так, чтобы светодиоды мерцали примерно с одинаковой интенсивностью.

Маркировку керамических конденсаторов смотрите на фото. Транзисторы все те же КТ315 или КТ3102. Подойдут вообще почти любые биполярные структуры р-n-р. Можно использовать элементы проводимости n-р-n, если сменить полярность подключения питания и светодиодов.![]()
Если установить мощные транзисторы, например, КТ805, то к выходу устройства можно подключить много светодиодов или светодиодную ленту. Еще лучше использовать составные транзисторы КТ829 с большим коэффициентом усиления, с которыми чувствительность устройства заметно вырастет.
Количество светодиодов, которые можно подключить параллельно, определяется их рабочим током и максимальным током коллектора транзистора. Например, максимальный ток коллектора транзисторов КТ315 с индексом Ж, И составляет 50 мА, значит, допускается в нагрузке один светодиод с рабочим током 30 мА. Эти же транзисторы с другими индексами допускают нагрузку до 100 мА, значит, можно подключить параллельно пару аналогичных светодиодов.
Мощные транзисторы могут использоваться с радиаторами, так что для них нужно принимать максимальный ток коллектора в том режиме, в котором Вы собираетесь их использовать. Какой ток потребляет конкретная светодиодная лента, нужно читать на ее упаковке.
Светодиоды имеют разброс параметров, так что, если их соединить параллельно без отдельных резисторов, свечение будет разным. Токоограничивающие резисторы легко рассчитать, пользуясь законом Ома. Для этого надо знать рабочее напряжение и ток используемых светодиодов. Если считать не хочется, можно сначала подключить сопротивление 200 Ом в любой из рассматриваемых схем. Если светодиод горит плохо, сопротивление надо уменьшать до того, пока ток через светодиод не достигнет нужного значения (от 10 до 30 мА в зависимости от марки).
Фильтры в этой схеме несколько другие, но сути это не меняет. Как и в прошлом случае, на входе можно предусмотреть подстроечные или переменные резисторы для выравнивания чувствительности каналов. В следующем видео демонстрируется сборка представленного выше устройства.

Маркировку электролитических конденсаторов смотрите на фото. Для монтажа простой схемы в домашних условиях нет смысла травить печатную плату. Удобно использовать навесной монтаж на макетной плате. В простейшем случае радиоэлементы самодельной приставки можно закрепить горячим клеем на пластике выводами вверх. После застывания клея радиодетали надежно зафиксированы, и их выводы нетрудно соединить пайкой с помощью провода.

Звуковой сигнал в рассмотренных схемах подается с выхода для наушников или колонок. Для того, чтобы повысить чувствительность устройства и обеспечить его работу от сигнала с линейного выхода любого гаджета, необходим предварительный усилитель. Представленная схема подключается к входу всех рассмотренных выше схем. Переменный резистор R1 обеспечивает согласование уровня сигнала, чтобы светодиоды работали оптимально.

Можно вовсе избежать электрического соединения, если снабдить самодельную цветомузыку микрофоном с подключением по представленной схеме. Переменный резистор R4 обеспечивает согласование уровня. Подойдет почти любой электретный микрофон. Резистор R1 обеспечивает питание и нагрузку микрофона. Электретный микрофон – полярное устройство, так что его минус нужно соединять с минусом питания, а плюс подключить к точке R1, С1.
Самая простая (и популярная) схема «цветомузыки» на тиристорах КУ202Н.

Это самая простая и пожалуй, самая популярная схема цветомузыкальной приставки, на тиристорах. Тридцать лет назад я впервые
увидел вблизи полноценную, работающую «светомузыку». Ее собрал мой однокласник, с помощью старшего брата. Это была именно эта схема.
Несомненным ее достоинством является простота, при достаточно явном разделение режимов работы всех трех каналов. Лампы не мигают одновременно,
красный канал низких частот устойчиво моргает в ритм с ударными, средний — зеленый откликается в диапазоне человеческого голоса, высокочастотный синий реагирует на все остальное
тонкое — звенящее и пищащее.
Недостаток один —
необходим предварительный усилитель мощности на 1-2 ватта. Моему товарищу приходилось почти «на полную» врубать свою «Электронику»
для того, что бы добиться достаточно устойчивой работы устройства.
В качестве входного трансформатора был использован понижающий тр-р от радиоточки. Вместо него можно использовать любой малогабаритный понижающий сетевой транс.
Например, с 220 до 12 вольт. Только подключать его нужно наоборот — низковольтной обмоткой на вход усилителя.
Резисторы любые, мощностью от 0,5 ватт. Конденсаторы тоже любые, вместо тиристоров КУ202Н можно взять КУ202М.
Как изготовить светомузыку своими руками по простым схемам
instrument.guru > Своими руками > Как изготовить светомузыку своими руками по простым схемам
Как сделать цветомузыку и порадовать знакомых? В современной радиотехнике существует огромное разнообразие радиоэлементов и светодиодов.
Используя достижения электроники, радиолюбители могут изготовить ЦМУ своими руками.
Большой диапазон цветов, яркий и насыщенный свет, высокая скорость срабатывания различных элементов, низкое потребление энергии. Этот список достоинств можно продолжать бесконечно.
- Принцип работы цветомузыки
- Простейшие схемы цветомузыки
- Сборка цветомузыки для автомобиля
Принцип работы цветомузыки
Светодиоды, собранные по схеме, моргают от имеющегося источника звука (это может быть плеер или магнитола и колонки) с определённой частотой. Преимущества использования светодиодов перед используемыми ранее в установках:
- световая насыщенность света;
- обширный цветовой диапазон;
- хорошая скорость;
- малая энергоёмкость.
Простейшие схемы цветомузыки
Простая светомузыка, которую можно собрать, имеет один светодиод, питается от источника постоянного тока напряжением 6 — 12 В.
Можно собрать схему, используя светодиодную ленту и подобрав необходимый транзистор. Недостатком является то, что существует зависимость частоты мигания светодиодов от уровня звука.
Иначе сказать, что полноценный эффект можно наблюдать только при одном уровне звучания.
Если снизить громкость, то будет редкое мигание, а при повышении громкости останется постоянное свечение. Убрать этот недостаток можно при помощи трёхканального преобразователя звука.
Работаем по простейшей схеме на транзисторах с использованием фильтров. Для того чтобы её собрать, необходим источник питания на 9 вольт, который позволит светиться светодиодам в каналах. Чтоб собрать три усилительных каскада понадобятся транзисторы КТ315 (аналог КТ3102). В качестве нагрузки используются разноцветные светодиоды.
Для усиления использован понижающий трансформатор. Резисторы выполняют функцию регулировки вспышек светодиодов. В схеме стоят фильтры для пропускания частот. Можно улучшить схему и добавить яркость, для этого используются лампочки накаливания на 12 В. Понадобятся тиристоры управления. Всё устройство необходимо запитать от трансформатора.
По такой простой схеме с фильтром можно уже работать.
Цветомузыка на тиристорах, может быть собрана даже начинающим радиотехником. Первое, что необходимо сделать — это подобрать электрическую схему. Для подобной установки необходим источник питания на 12 вольт. Она может работать в двух режимах: как светильник и как цветомузыка. Режим выбирается переключателем, установленным на плате.
При изготовлении светомузыки для дома необходимо сделать печатную плату. Для этого нужно взять фольгированный стеклотекстолит размерами 50 х 90 мм и толщиной 0,5 мм. Процесс изготовление платы состоит из нескольких этапов:
- подготовка фольгированного текстолита;
- сверление отверстий под детали;
- нанесение дорожек;
- травление.
Плата готова, комплектующие закуплены. Теперь начинается самый ответственный момент – распайка радиоэлементов. От того, как аккуратно они будут установлены и запаяны, будет зависеть окончательный результат. Собираем нашу печатную плату с напаянными на ней компонентами в плафон, который имеется дома.
Радиоэлементы для электрической схемы вполне доступны, их приобрести не составит труда в ближайшем магазине электротоваров .
Для цветомузыкального сопровождения подойдут проволочные резисторы мощностью 0,25 – 0,125 Вт. Величину сопротивления всегда можно определить по цветным полоскам на корпусе, зная порядок их нанесения. Подстроечные резисторы бывают как отечественные, так и импортные .
Использование cветодиодных RGB-лент – перспективное направление в радиоэлектронике.
Сборка цветомузыки для автомобиля
Если получилось порадовать цветомузыкой из светодиодной ленты своими руками, то подобную установку со встроенной магнитолой можно собрать для машины. Её легко собрать и быстро настроить.
Предлагается разместить приставку в пластиковом корпусе, который можно купить в отделе электрорадиотехники. Установка надёжно защищена от влаги и пыл. Её несложно установить за приборной панелью автомобиля.
Отличный световой эффект достигается, если использовать разноцветную (RGB) ленту. Корпус также можно изготовить самостоятельно, используя оргстекло.
Подбираются пластины нужных габаритов, в первой из деталей делаются два отверстия (для питания), зашкуриваются все детали. Собираем всё с помощью термопистолета. Корпус готов.
Цветомузыка своими руками, видео:






























