Китайский клон JLH1969
На данный момент на алиэкспресс существует клон этой схемы, которую можно заказать, как и в виде kit набора, так и уже собранную.
Мы заказали китайскую версию, поскольку не у всех есть возможность изготавливать платы самостоятельно. Сегодня мы посмотрим, как хорошо она звучит.

Собрать схему очень просто, так как плата сделана очень качественно. Выходные транзисторы 2N3055 непонятного происхождения, но мы пока оставим всё как есть и протестируем собранную плату.
Поскольку А класс имеет низкое КПД и требует хорошее охлаждение, мы будем использовать достаточно большие радиаторы.

А вот китайская схема. Резистором R1 мы настраиваем половину напряжения питания в контрольной точке A. Затем, резистором R2 выставляем ток покоя транзисторов. Красным крестиком на схеме указано место, в разрыв которого нужно подключать амперметр для измерения тока покоя.
Ток покоя необходимо выставлять после 15-минутной работы платы, когда она достаточно нагрелась.

На плате это выглядит так:

Напряжение питания — 24 вольт. Для начала мы выставили ток покоя 1.2A , затем половину напряжения питания между минусом и точкой А. (24/2=12) Затем замеряли температуру транзисторов во время работы. Транзисторы не нагревались выше 60 -70 градусов, это их нормальный режим. Если температура будет выше 70 градусов, нужно увеличить площадь радиатора.

Дальше мы сделаем свой блок питания. Питание будет раздельное. У нас 4 обмотки на трансформаторе, две из них будут использоваться для питания наших плат усилителя.

На каждый канал используется свой выпрямитель, номиналы конденсаторов — 2×15000 мкФ. В дальнейшем, если потребуется, мы увеличим их ёмкость. Стабилизатор мы не будем использовать, поскольку усилитель и так будет выделять много тепла.

Давайте послушаем, как звучит наш собранный усилитель. Напряжение питания и ток покоя мы выбрали самые распространенные среди пользователей, в дальнейшем мы их откорректируем.

Звук получился очень приятный и чем-то похож на ламповый. В музыке немного не хватает низов, но с высокими и средними частотами все в порядке.
После часового прослушивания нам пришлось приклеить к диодным мостам радиаторы, поскольку первые очень сильно нагревались (до 80 градусов). Транзисторы нагрелись до 70.
Теперь посмотрим какие у нас получились характеристики усилителя.
Общие результаты

АЧХ у нас немного завалена на низких частотах. Это не критично, но дальше мы расскажем, как это исправить.

На графике гармонических искажений преобладает вторая гармоника, которая и создает так называемый «ламповый звук».
Подробный тест нашей платы JLH1969 смотрите здесь
Ссылки
Моделирование
Все моделирования в данной статье были выполнены с использованием моделей NGSpice . Читатель может посетить следующие сайты для получения дополнительной информации об этих пакетах.
http://ngspice.sourceforge.net/
Общие сведения
Читатель, желающий более глубоко разобраться в теме усилителей мощности ВЧ и СВЧ, может ознакомиться с некоторыми работами, использованными при подготовке данной статьи.
W. H. Doherty, “A new high-efficiency power amplifier for modulated waves,” Bell Telephone Laboratories monograph B-931, May 1936.
S. C. Cripps, RF Power Amplifiers for Wireless Communications, Artech House, 1999.
M. Elmala, J. Paramesh and K. Soumyanath, “A 90-nm CMOS Doherty power amplifier with minimum AM-PM distortion,” IEEE Trans. Solid State Circ., vol. 41, no. 6, June 2006.
Классы аудио-аппаратуры, транзисторы, лампы…
Давно любителям звука внушают – если лампы, то в любом проявлении, а если транзисторы, то чтобы их было o-очень много! Иначе лапового звука не добьёшься ).
Например советские стандарты сначала классифицировали аудио-аппаратуру по кассам 4-й, 3-й, 2-й, 1-й!, и наконец ВЫСШИЙ!!!
Что в принципе для ламповой аппаратуры отображало состояние вещей. Но потом, в транзисторную эпоху, какой-то умник предложил классифицировать всё по сложности.
То есть, чем больше деталей, тем аппарат лучше и соответственно дороже )!!! Значит усилитель в котором больше транзисторов и микросхем выигрывает в классификации перед теми, у которого деталей меньше.
А усилитель с очень простой схемой так это вообще 4-я группа сложности! И по их понятиям эта группа априори звучать не должна вообще. Так может лучше измерять класс аппаратуры вёдрами? Ведро деталей – 0-я; полведра -1-я и т.д…шутка ). Да и давно это кануло… Но осадок остался. И как-то раз мне захотелось вернуться в старые времена, когда транзисторы были ещё не так распространены (времена господствования ламп) и вспомнить о тех усилках, которые собирали ещё на германиевых П201, П4,П203, МП39…
Тогда о кремнии мы даже не подозревали ). А низкие напряжения питания, да ещё появившиеся комплементарные германиевые n-p-n транзисторы, позволявшие убрать трансформаторы, как-то вселяло надежду ухода от ламп. Это потом стало трендом, что лампы непобедимы в звуке. Но вернемся к теме.
Прошло время, сменились поколения транзисторов и схемотехнических решений. Основным течением стало получение максимальных объективных параметров.
Стали появляться монстороидальные схемы с сверхсимметричными структурами суперглубокими ОООС, КНИ с исчезающе малыми процентами, полосы пропускания от 0 до 100000…. Гц, скорости нарастания 100… в/мкс, и.т.д.
Но чем больше бьются в угоду объективным измерительным приборам, чем больше усложняют схемы, тем больше субъективные уши напрягаются ).
И самое главное, как я считаю — это наличие в таких сложных схемах большого количества корректирующих конденсаторов, устраняющих их неизбежную неустойчивость.
Я так рассуждал: для расширения полосы частот и повышения скорости нарастания выходного сигнала применяют чуть ли не СВЧ транзисторы. Логично.
Но схема неустойчива к возбудам, и начинается процесс убивания частотных свойств транзисторов обвешиванием цепей прохождения сигнала конденсаторами.
Что становится с ВЧ транзистором, если ему между коллектором и базой включить конденсатор? Да, частотные и скоростные свойства транзистора сильно страдают, он становится более низкочастотным.
Это как для быстрой езды купить феррари а сзади прицепить телегу. И вот происходит всем известный процесс – на входной каскад с одной стороны приходит хороший исходный сигнал, а с другой – задержанный трактом усиления сигнал обратной связи. Со всеми вытекающими…Помните про динамические искажения? А что лампы? Человек воспринимает нечто другое, чем то, что показывают приборы. Для интереса почитайте Лихницкого. Какие в довоенном «телефункене» параметры? Мистика..?
Но то, что лампы звучат не с миллионными долями процента нелинейных искажений, а с нормальными полными процентами, и с АЧХ не до радиочастот, а нормальных килогерц, не останавливают упоротых биться за идеальный транзисторный усил., который низвергнет лампы своими охренительными параметрами и разрабатывать всё более изощрённые схемотехнические навороты. Но я о своём. Как-то раз мне пришло в голову попробовать древнюю транзисторную схему на современных элементах, естественно используя их открывшиеся дополнительные возможности.
Ясное дело, до такой крайности, как германиевые транзюки, я не дошел. Были использованы хорошие «быстрые» транзисторы.
Результат был получен потрясающий. Это была песня… Идея была верна – не гнаться за выжиманием максимальных параметров, а дать звуку просто пройти по тракту быстро, нигде не «зацепившись». И еще. Моё мнение о лампостроителях, которые повторяют транзисторную архитектуру на лампах, и вынуждены обвешивать их фазокорректирующими конденсаторами, что люди специально добиваются от них классического «транзисторного» звучания.
Результаты моделирования
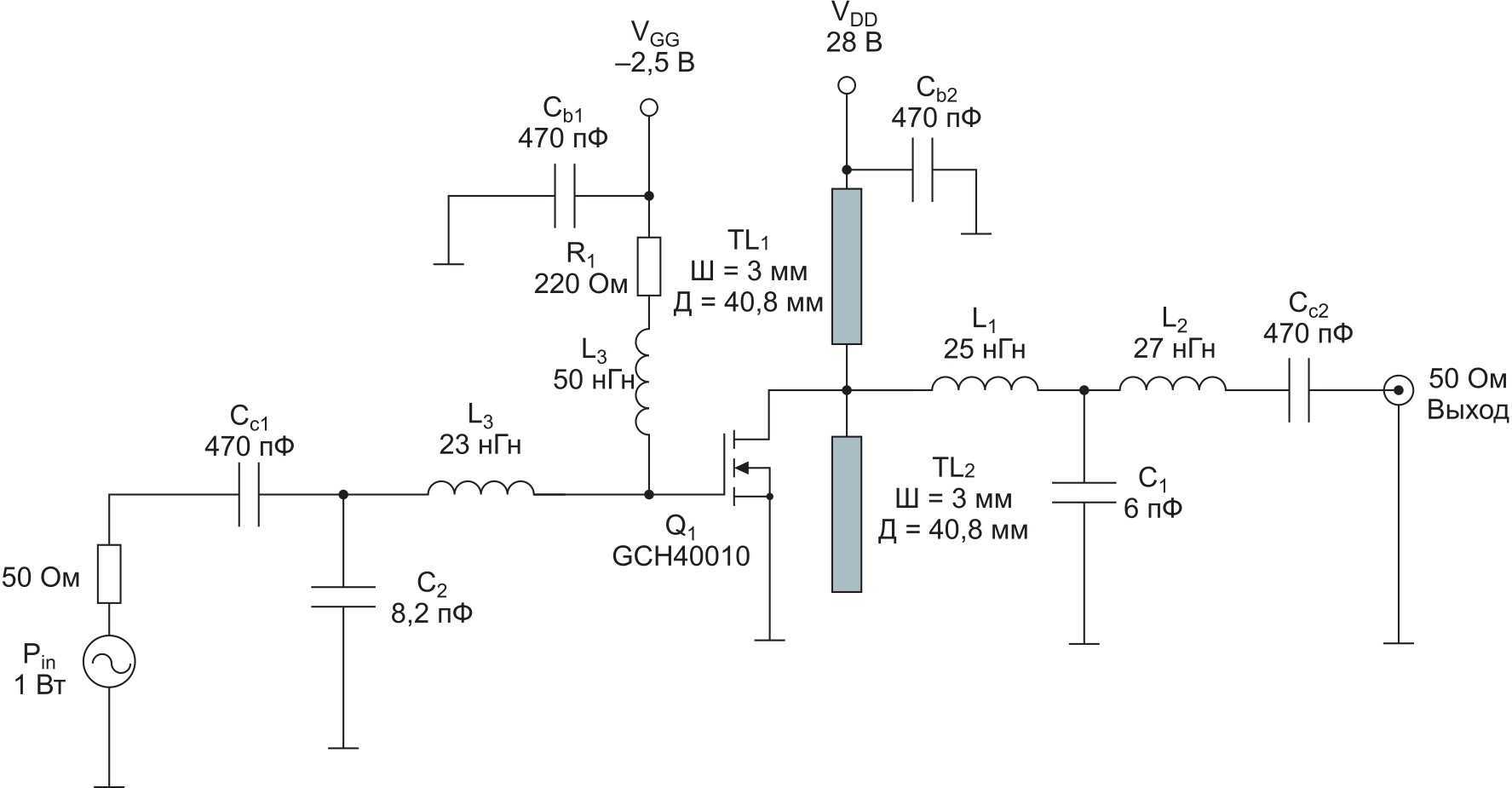
Представленная на рис. 14 схема усилителя мощности была промоделирована с помощью симулятора гармонического баланса из пакета программного обеспечения ADS.

Рис. 14. Электрическая принципиальная схема усилителя мощности
На рис. 15 представлена форма напряжения на стоке HEMT, а на рис. 16 показана форма его тока на частоте 500 МГц при уровне входной мощности 1 Вт.

Рис. 15. Форма напряжения на стоке транзистора на частоте 500 МГц, полученная в результате компьютерного моделирования
Эти формы в дополнение к нелинейной выходной емкости и индуктивности выводов силового ВЧ-транзистора формируются еще и за счет отражения сигнала от схемы согласования с нагрузкой. Ток стока представляет собой аппроксимацию полуволновых синусоидальных импульсов и находится в противофазе с напряжением на стоке, что уменьшает мощность рассеивания на стоке HEMT и тем самым увеличивает КПД усилителя мощности.

Рис. 16. Форма тока стока транзистора на частоте 500 МГц, полученная в результате компьютерного моделирования
На рис. 17 приведена форма выходного напряжения схемы усилителя мощности. Чисто синусоидальный характер этого сигнала обусловлен эффективной фильтрацией в выходном каскаде согласования.

Рис. 17. Выходной сигнал усилителя мощности на частоте 500 МГц, полученный в результате компьютерного моделирования
На рис. 18 показан график выходной мощности относительно уровня входной мощности в значениях дБм при частоте моделирования 500 МГц.

Рис. 18. Зависимость выходной мощности от входной мощности
Усилитель обеспечивает выходную мощность более 40 дБм (10 Вт) при уровне входной мощности 30 дБм (1 Вт). ВЧ-транзистор находится в глубоком насыщении на этом уровне мощности. Коэффициент усиления по мощности усилителя представлен на рис. 19 и составляет около 11 дБ при уровне входной мощности 30 дБм. Точка компрессии 1 дБ достигается при входной мощности 15 дБм, при этом, как мы видим, коэффициент усиления по мощности быстро падает.

Рис. 19. Зависимость усиления по мощности от входной мощности усилителя
КПД по стоку усилителя (Drain Efficiency) в зависимости от мощности приведен на рис. 20 вместе с коэффициентом PAE* (КПД с добавленной мощностью). При уровне входной мощности 1 Вт усилитель имеет КПД по стоку 84,8% и КПД с добавленной мощностью 78,2%.

Рис. 20. Зависимость эффективности от входной мощности
Эффективность по стоку рассчитывается по формуле:
, (23)
где: Pout — выходная мощность по ВЧ; Pdc — мощность, потребляемая от источника питания постоянного тока, определяемая как:
. (24)
Здесь Vdd представляет напряжение питания стока, а Idc — постоянная составляющая тока стока (ток потребления).
Коэффициент PAE рассчитывается как:
. (25)
После завершения первого этапа компьютерного моделирования, выполненного на основной рабочей частоте, было проведено компьютерное моделирование в полосе рабочих частот 440–540 МГц при входной мощности, поддерживаемой постоянной на уровне 1 Вт.

Рис. 21. Зависимость усиления по мощности от частоты
На рис. 21 представлена зависимость усиления по мощности от частоты. Коэффициент усиления мощности составляет около (10±1) дБ во всей полосе.

Рис. 22. Зависимость выходной мощности усилителя от частоты
На рис. 22 показана зависимость выходной мощности от рабочей частоты, а рис. 23 отображает КПД стока и PAE схемы.

Рис. 23. Зависимость КПД усилителя от частоты
В рабочей полосе частот усилитель имеет КПД более 80%, а КПД усилителя с добавленной мощностью PAE составляет более 75%. Возвратные потери, приведенные на рис. 24, показывают достаточно приемлемое согласование в области рабочих частот.

Рис. 24. Зависимость обратных потерь от частоты
Усилитель с повышенной выходной мощностью.
В принципе выходной мощности исходного варианта усилителя JLH вполне достаточно для озвучивания на разумной громкости обычной жилой комнаты. Однако всегда найдутся те, кому мало! Мало мощности, мало громкости, мало чувствительности акустических систем и так далее.
Для таких меломанов была разработана схема с повышенной выходной мощностью:

Увеличение по клику
При использовании совместно с обычными динамиками, эта схема может выдать более 40 Вт выходной мощности при условии, что блок питания сможет обеспечить необходимые ток и напряжение для вашей нагрузки.
Таблица ниже поможет выбрать вам необходимые значения напряжения и токов под конкретную мощность и сопротивление нагрузки:

Увеличение по клику
Столбцы в таблице (значения измерены для резистивной нагрузки):
- пиковое напряжение на выходе,
- напряжение на выходе блока питания,
- потребляемый ток,
- выходная мощность на нагрузке 8 Ом,
- выходная мощность на нагрузке 6 Ом,
- выходная мощность на нагрузке 4 Ом.
Мощность, рассеиваемая в каждом выходном транзисторе, должна быть ограничена примерно от 40 до 45 Вт, предполагая, что каждый транзистор снабжён радиатором соответствующего размера.
Возможно, вам также будет интересно
Введение С ростом сложности современных систем связи, радиолокации или составных элементов «Интернета вещей» повышаются и требования к тем инструментам, которые используются для их создания, включая системы автоматизированного проектирования и моделирования. Чтобы получить готовое к производству устройство или компонент разрабатываемой системы, необходимы программные средства, способные обеспечить поддержку каждого из этапов создания продукта — от эскизного проектирования
Введение Малошумящие усилители играют важнейшую роль в приемных модулях. Как критическому компоненту в широкополосных приемниках, МШУ необходимо иметь широкую полосу рабочих частот, низкий коэффициент шума, высокий коэффициент усиления с низкой неравномерностью по частоте. В современной радиоэлектронной аппаратуре СВЧ-диапазона широкое применение нашли МШУ на GaAs ПТШ. В условиях жесткой конкуренции на международном рынке высокотехнологичной продукции и сильной зависимости радиоэлектронной отрасли от ЭКБ зарубежного производства, в России
Компания Keysight Technologies усовершенствовала свои производительные анализаторы цепей PNA и PNA-X для достижения большей гибкости и точности при одновременном ускорении и упрощении требуемых измерений.
Усовершенствованные анализаторы цепей PNA и PNA-X имеют встроенные источники сигналов, выполненные по патентованной технологии прямого цифрового синтеза (DDS) c низким уровнем гармонических составляющих, что позволяет выполнять точные измерения с малым уровнем фазового шума.
Применение источников с низким уровнем фазового шума предполагает выполнение двухтоновых измерений …
Результаты
Таким образом, как показали наши тесты, даже без доработок усилитель звучит хорошо. Но если вы хотите улучшить звучание, то мы показали вам, какие характеристики можно поменять. Выходные транзисторы в наборе — это лотерея, поэтому часто можно услышать противоположное мнение при прослушивании собранного набора.
С новыми транзисторами усилитель играет лучше и нет опасности, что они выйдут из строя во время работы. Поэтому рекомендуем сразу заменить выходные транзисторы на оригинальные 2N3055 или MJ15003G.
Недостатки усилителя — это, в первую очередь, большое энергопотребление из-за работы в классе А и относительно небольшая мощность.
Достоинства этого усилителя — это легкая сборка и настройка, а также небольшая цена и отличный звук.
На нашем форуме есть довольно большая ветка, где многие пользователи повторили усилитель JLH1969 и делятся своим опытом. Если вы хотите повторить этот усилитель или у вас есть что рассказать или спросить на эту тему, то вам сюда.
UK Sound 176 / 276
Вопреки тому, что предполагает название бренда, UK Sound 176 и 276 производятся компанией BAE в США. Вариант сжатия UK Sound в стиле 1176 доступен в одноканальной и двухканальной версиях. В отличие от большинства клонов 1176, 176 и 276 не копируют классическую компоновку панели. Используя поворотные переключатели вместо кнопок и меньшие круглые измерители, UK Sound смогла втиснуть 176 и 276 в компактные корпуса. Они также добавили sidechain filter. Следует отметить, что двухканальная версия не поддерживает функцию стереосвязи; он всегда работает как два независимых компрессора.
Страница производителя

UK Sound 276
The OG: Universal Audio 1176LN (переиздание)
Тот факт, что он сделан Universal Audio (который был восстановлен сыновьями Билла Патнэма в 1999 году), означает, что переизданный 1176LN — единственный, который может претендовать на звание «оригинала». Компания заявляет, что современный 1176LN собран вручную в соответствии с точными спецификациями Билла Патнэма. Поэтому неудивительно, что он имеет премиальную цену около 2400 долларов США .
Компания также производит линейку каналов 6176, которая представляет собой комбинацию предусилителя типа 610 и компрессора типа 1176LN в одном устройстве.
Страница производителя

Universal Audio 1176LN
Klark Teknik 76-KT
Klark Teknik предлагает самый дешевый аппаратный клон 1176. Klark Teknik (принадлежащая к сети Behringer Music Tribe) придумала хороший способ получить прибыль от 76-KT, но это действительно невероятно дешево. Если вы заинтересованы в поддержке местного производства, 76-KT не для вас. Но если вам просто нужен аппаратный компрессор на полевых транзисторах с приличным звуком практически за бесценок (с точки зрения аналогового оборудования), то это он. Несмотря на низкую цену, Klark Teknik 76-KT использует дискретный тракт прохождения сигнала и трансформаторы MIDAS, и его часто хвалят за звук и соотношение цены и качества.
Страница производителя

Klark Teknik 76-KT
Принципиальная схема транзисторного УМЗЧ
Свою транзисторную схему я снабдил однополярным стабилизированным питанием и с разделительным выходным конденсатором (как в старые добрые времена).
ООС по постоянке и переменке складываются с входным сигналом в одной точке. На всю схему только один транзистор работает по схеме с ОЭ, что благоприятно сказывается на устойчивости, и делает ненужными корректирующие конденсаторы.
Он, разгруженный мощным повторителем, определяет всё усиление по напряжению. Этим объясняется и достаточно небольшая глубина ОС.
К тому же эта пара транзисторов, является довольно мощным линейным однотактным усилителем, имеющим токовое управление.

Рис. 1. Принципиальная схема УМЗЧ на шести транзисторах в эмуляторе Electronics Workbench.
Входной эмиттерный повторитель обеспечивает преобразование входного напряжения в управляющий ток. Далее выходной повторитель — и в нагрузку. Как мне кажется, короче тракт усиления сделать невозможно. И уменьшить задержку сигнала ОС тоже. Хотя…В конце статьи я об этом приписал. Вот самый простой вариант схемы
Чем не 4-я группа сложности – всего 6 транзисторов! На типы транзисторов внимание можно не обращать — я выбирал из того, что было в коллекции Workbench, а ему всё равно, какие напряжения и токи выдерживает тот или иной тип транзистора
Даже такой примитив уже будет звучать прилично. А дальше — уже 7 транзисторов. И больше не надо. Разве что параллелить выходные для умощнения.

Рис. 2. Принципиальная схема УМЗЧ на семи транзисторах в эмуляторе Electronics Workbench.
Заключение
Усилитель Догерти – идеальный кандидат для максимизации эффективности усилителя мощности при одновременном сохранении линейности усилителя (точного воспроизведения сигнала) для сигналов с высоким отношением пиковой мощности к средней. Если схема модуляции основана на некоторой форме мультиплексирования с частотным разделением или на амплитудной модуляции, то схему Догерти можно рассмотреть для использования в усилителе мощности. Если ваше приложение использует схемы модуляции постоянной несущей (FM, FSK, PSK и т.д.), то усилитель Догерти вам не подходит. В этом случае может оказаться подходящей схема класса C или одна из схем импульсных усилителей. Подведем итоги в виде плюсов и минусов усилителя Догерти.
Достоинства:
- хороший способ повысить эффективность усилителя при одновременном достижении хорошего качества сигнала;
- снижает интермодуляционные искажения в сигналах с высоким отношением пиковой мощности к средней, по сравнению с классом AB, работающим вблизи точки компрессии;
- может использоваться как в усилителях малой мощности (портативные), так и в усилителях большой мощности (например, вещательные);
- предоставляет множество способов оптимизации для различных приложений (смещение, фазировка);
- симметричная входная цепь снижает изменение и величину обратных потерь в рабочем диапазоне мощности.
Недостатки:
- повышенная сложность схемы по сравнению с классической схемой усилителя класса AB;
- сложно подстроить все параметры, чтобы найти лучшую рабочую точку;
- паразитные элементы усложняют конструкцию реального усилителя;
- уровни входного сигнала изменяют рабочие характеристики (это верно и для других типов усилителей больших сигналов);
- коэффициент усиления усилителя Догерти ниже (часто примерно на 3 дБ ниже), чем у соответствующего усилителя класса AB, из-за деления мощности на входе, необходимого для усилителя несущей и пикового усилителя.






























