Содержание:
Флэнджер против Phaser
Флэнджер и фейзер — не общие слова, используемые в нашей повседневной жизни. Это эффекты в музыке, которые создаются для придания звуку легкого вращения. Эти эффекты похожи по своей природе на эффекты освещения, которые призваны изменить монотонность и создать что-то интересное для ушей аудитории. В этих двух эффектах есть сходство, которое сбивает с толку многих людей. В этой статье делается попытка провести различие между этими двумя музыкальными эффектами, чтобы дать читателям понять, когда они ощущают именно Flanger, а когда слышат Phaser.
Phaser
Phaser — это метод обработки аудиосигналов, который фильтрует аудиосигналы и создает провалы и пики для создания эффекта качания для слушателя. Аудиосигнал делится на два направления. Один из путей сохраняет ту же амплитуду сигнала, изменяя его фазу. Изменения фазы зависят от частоты сигнала. Когда два вида сигналов могут встречаться, это создает эффект, известный как Эффект фазера. В случае электрогитары эффект Phaser — знаменитый мерцающий эффект, также называется педальный эффект. Не только электрогитара использует Phaser, этот эффект также можно увидеть в струнных, фортепиано, акустической гитаре и даже пэдах Synth. То, что сегодня известно как Phaser, раньше называлось фазовращатели.
Флэнджер
Флэнджер — это музыкальный эффект, который создается путем создания задержки во входном сигнале на небольшой период времени всего в несколько миллисекунд, а затем позволяет ему смешаться с исходным сигналом, который был оригинальным. Этот процесс создает фильтр, называемый гребенчатым фильтром, с частотами режекции, которые связаны гармонически. Вы можете услышать эффект полета реактивного самолета над вашей головой, когда время задержки изменяется, поскольку это заставляет фильтр колебаться вперед и назад. Впервые фленджер был использован в 1960-х годах, когда для записи аудиосигналов использовались магнитофоны, и звукооператор нажал на фланец питающей катушки, чтобы замедлить его. Хотя это был ленточный отбортовку, метод все же вызывает Flanger.
Флэнджер против Phaser
• Два эффекта, называемые Phaser и Flanger, очень похожи друг на друга, хотя они отличаются по способу воздействия на звуковые волны.
• В Phaser исходный сигнал комбинируется с сигналом с небольшой задержкой. Это вызывает подавление некоторых частот, которые создают этот звуковой эффект.
• Во фленджере задержанный звуковой сигнал также используется для создания звукового эффекта. Первоначально это было достигнуто, когда инженер нажал на фланец ленточной машины, чтобы замедлить подачу катушки.
• В Phaser меньше меток, чем во Flanger.
• Эффект Phaser кажется случайным, в то время как эффект Flanger постоянен.
Заставляем наш игровой элемент двигаться
Пока это сложно назвать игрой. Во-первых, мы не можем двигать игровую фишку. Чтобы иметь возможность что-то изменить в нашей игре, нам нужно будет добавить функцию обновления. Нам также нужно будет настроить сцену в переменной config, чтобы сообщить игре, какую функцию запускать при обновлении игры.
Новая сцена в конфиге:
Затем добавьте функцию обновления под функцией создания:
Получение ключевых входов
Чтобы позволить игроку управлять игровым элементом с помощью клавиш со стрелками, нам нужно будет добавить переменную, чтобы отслеживать, какие клавиши нажимает игрок. Объявите переменную с именем keyInputs ниже, где мы объявили gamePieces. Объявление его там позволит всем функциям получить доступ к новой переменной.
Переменная keyInput должна быть инициализирована при создании игры в функции create.
Теперь в функции обновления мы можем проверить, нажимает ли игрок клавишу со стрелкой, и, если они нажимают, соответственно переместить наш игровой элемент. В приведенном ниже примере игровая часть перемещается на 2 пикселя, но вы можете увеличить или уменьшить это число. Перемещение части на 1 пиксель за раз казалось немного медленным.
В игре появился подвижный персонаж! Но чтобы быть игрой, нам нужна цель. Добавим препятствия. Уклонение от препятствий было основой многих игр в 8-битную эпоху.
Как ощущения после вакцинации
В вечер после вакцины чувствовал себя прекрасно, сводил старшего ребёнка на тренировку и погулял с младшим в парке.
На следующее утро встал с «ватной» головой, но собрался с силами и увёз ребёнка в садик. К обеду меня подкосило, и я лёг поспать. Голова болела все сильнее и сильнее, начинало ломать кости.
Через 3 часа принял обезболивающее и пошел гулять с детьми. Часа через 4 действие обезболивающего прекратилось, и я лег спасть (если это можно назвать сном). Весь вечер и всю ночь ломило кости и болела голова, под утро смог нормально уснуть.
На второй день после прививки осталась легкая слабость и болел живот, но весь день я провел на ногах и уже был в строю. На третий день недомогания и боли пропали, и я зажил полноценной жизнью.
Наступил день получения второй дозы вакцины. Вакцинация была назначена на 17:03, но утром я проходил мимо центра вакцинации и спросил не поставят ли мне вакцину утром. Очереди не было.
Как и у первый раз, спросили об аллергии, медикаментах и болел ли ковидом. Далее подошел к столу регистрации, меня нашли в системе, уточнили, что это вторая доза, дали памятку, как получить сертификат о вакцинации и отправили дальше.
Врач еще раз меня спросила о противопоказаниях и отправила к медсестре. Как и в первый быстро и безболезненно укололи и посадили в зал ожидания на 15 минут.
Во время ожидания врачи дали странный совет побольше пить воды и пить колу (так как в коле кофеин и сахар).

Я снова ожидал головной боли и ломки, но ни ночью, ни на следующий день ничего не болело, лишь была легкая слабость (хотя, возможно, это было самовнушение). Сегодня второй день после второй дозы – чувствую себя великолепно (видимо, кола помогла).
Я зашел на специальный портал, ввел номер SIP, дату рождения, капчу. После пришел СМС-код, и я скачал долгожданный европейский сертификат о вакцинации. Хотя на самом деле быть здоровым и быть в безопасности от вирусов более значимо, чем иметь заветную бумажку с QR-кодом. Всем здоровья.
-
Этот пост написан читателем в разделе Тусовка, где каждый может разместить статью. Начните по этой ссылке. Лучшие посты появятся на iPhones.ru.
P.S. Обязательно прочитайте инструкцию, она поможет.
iPhones.ru
Простите за оффтоп, но, думаю, многим будет интересно. Не планирую пропагандировать ту или иную вакцину, а делюсь опытом. Для свободного передвижения по Европейскому союзу нужна признанная ЕС вакцина, поэтому выбор пал на Pfizer. Я имею вид на жительство в Испании и решил вакцинироваться в этой стране. Для получения вакцины в Испании необходим номер SIP (это типа…
Внешние ссылки [ править ]
- Технология фазовращателей и фленджеров
- Как работает фазер? , видео от Empress Effects
| vтеМузыкальное производство | |
|---|---|
| Инженерное дело |
|
| Обработка сигнала |
|
| Практикиэстетика |
|
| Роли профессии |
|
| Другой |
|
Процесс
Спектрограмма 8-каскадного фазера с синусоидальной модуляцией LFO применяется к белому шуму.
Эффект электронной фазировки создается путем разделения аудиосигнала на два пути. Один путь обрабатывает сигнал с всепроходный фильтр, который сохраняет амплитуду исходного сигнала и изменяет фазу. Величина изменения фазы зависит от частоты. Когда сигналы от двух трактов смешиваются, частоты, которые не совпадают по фазе, будут подавлять друг друга, создавая характерные выемки фазера. Изменение соотношения смешивания изменяет глубину зазубрин; самые глубокие насечки возникают при соотношении компонентов 50%.
Определение фазера обычно исключает такие устройства, в которых полнопроходная секция является линия задержки; такое устройство называется флэнжер. Используя линия задержки создает неограниченную серию равноотстоящих выемок и пиков. Можно каскадировать линию задержки с другим типом всепроходного фильтра. Это сочетает в себе неограниченное количество выемок от фленджера с неравномерным шагом фазера.
Амплитудное вибрато (amplitude modulation, tremolo)
Амплитудное вибрато – это, наверное, самый простой модуляционный эффект. Это устройство просто периодически меняет уровень громкости (амплитуды сигнала). Период «пульсаций» на выходе задается так называемым LFO — Low Frequency Oscillator, низкочастотный осциллятор. Как можно понять из названия, LFO генерирует низкочастотный сигнал (обычно в пределах 0,1-10 Гц) определенной формы (синусоидальной, пилообразной, прямоугольной или треугольной). В соответствии с формой сигнала модулируется амплитуда исходного сигнала.
Если выкрутить ручку глубины модуляции, можно добиться так называемого эффекта «тремоло» — амплитуда будет периодически меняться от 0 до 100%.
Теоретические основы эффекта phaser
Для начала рассмотрим теоретические основы фейзер эффекта. Принцип его работы следующий. Входной сигнал разделяется на два потока. Первый остается нетронутым, а второй поступает на фильтр, который меняет фазы определенных частот. Затем оба сигнала смешиваются и подаются на выход. Те частоты, которые находятся в противофазе, гасят друг друга и образуются звуковые «впадины».

В частотном спектре возникают максимумы и минимумы. И проявляются они на определённых частотах, а также осуществляется их «перемещение» по спектру. Это и есть главное отличие фэйзера от флэнжера (где воздействию подвержен весь частотный спектр). Фэйзер иногда называют частотным вибрато. С помощью эффекта можно достигнуть неестественного, компьютерного или я бы даже сказал «синтетического» звучания. Также можно сравнить эффект с вращающимся динамиком.
Из педалей для гитары с эффектом фэйзер, выпущенных известными производителями, можно отметить следующие:

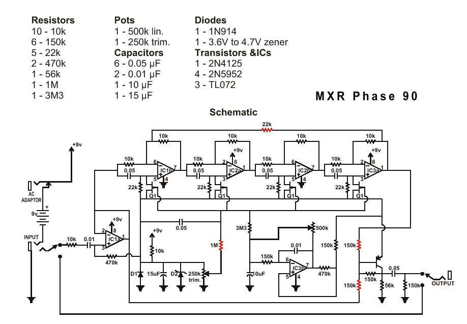
MXR Phase 90

И кстати, важный момент. Ниже привожу схему этого фейзера. Для интересующихся электроникой или даже имеющим желание собрать данный эффект, думаю будет полезно.
Схема phaser



Electro-Harmonix Nano Small Stone

И хочу показать вам ещё одну интересную и навороченную педаль, воспроизводящую phaser эффект, сделанную в Канаде.
Empress Effects Phaser Pedal

У них есть различные настройки. Отметим наиболее часто встречающиеся регуляторы на этих примочках.
- Speed, Rate – скорость изменения пиков и «впадин» в звуковой волне.
- Depth – регулирует глубину эффекта.
- Balance – регулировка соотношения обработанного и необработанного сигналов.
Лучше всего по звучанию гитарный фэйзер подходит для таких музыкальных стилей как фанк и рок.
использование
Этот термин часто использовался для обозначения оригинального эффекта флэнжера ленты, который можно было услышать на многих психоделических записях конца 1960-х, в частности, на » Itchycoo Park » (1967) группы Small Faces . Eventide Мгновенный Phaser с 1971 был одним из первых студийных устройств для эмуляции ленты отбортовки эффекта (со всеми-фильтрами вместо задержки, таким образом , быть одним из первых , чтобы отличить от фазирования отбортовки). Он широко использовался в студии и на концертах такими артистами, как Led Zeppelin и Todd Rundgren . Фейзинг — популярный эффект для электрогитары . В 1968 г.Педаль эффектов Uni-Vibe , разработанная звукорежиссером Фумио Миедой, включает фазовый сдвиг , вскоре ставший излюбленным эффектом таких гитаристов, как Джими Хендрикс и Робин Троуэр .
К началу 1970-х годов фазирование было доступно как переносной гитарный эффект, первым из которых был Maestro Phase Shifter PS-1, разработанный Томом Оберхеймом . [ необходима цитата ] В отличие от других фазовращателей, Maestro PS-1 имел три кнопки для управления скоростью: медленную, среднюю и быструю. Известными пользователями Maestro Phase Shifter были Джон Пол Джонс из Led Zeppelin , Алекс Лайфсон из Rush и Эрни Айсли из Isley Brothers . Еще одним заметным ранним примером был MXR Phase 90 .с ручкой управления скоростью. С 1974 года Стив Хакетт из Genesis в студийном альбоме и туре Selling England by the Pound (1973) использовал MXR Phase 90 для своих Les Paul, а из альбома и тура The Lamb Lies Down On Broadway (1974) использовал раздел фазового фильтра в его Electronic Music Studios Synthi Hi-Fli. В конце 1970-х Брайан Мэй использовал большое количество фаз в таких песнях, как » Sheer Heart Attack «. В конце 1970-х и 1980-х Эдди Ван Хален часто использовал MXR Phase 90 как часть своей сигнальной цепи, например, в инструментальной «Извержение «и на песню„Atomic Punk“. [ Править ]
Клавишники также использовали фазирование: в 1970-е годы клавишные инструменты, такие как электрическое пианино Fender Rhodes , электронный орган Eminent 310 и Clavinet, обычно обрабатывались фазером, особенно в авангардном джазе . Билл Эванс , например, использовал фазер Maestro на « Интуиции» (1974). Фейзер также используется для «подслащивания» их звуков. Примеры можно услышать в Billy Joel ‘s «Just The Way You Are», Styx ‘ s «Babe», и Жан — Мишель Жарр «s Oxygene (1976), на котором он широко использовал фазер EHX Small Stone. Тони Бэнкс ( Genesis ) использовал MXR Phase 100 на своем пианино RMI 368x Electra 1974 года (позже он вставил этот эффект, а также fuzzbox в панель Electra); с конца 1977 года он также использовал фазер (вместе с Boss CE-1) на своем органе Hammond, чтобы заменить эффект вращения Лесли . Daft Punk помог повторно популяризировать этот эффект в 21 веке, использовав его на нескольких треках своего альбома Discovery в 2001 году. Ричард Ти также использовал фазовращатель, подключенный к его Fender Rhodes . [ необходима цитата]
В кино или на телевидении эффект, создаваемый фазером, часто используется для обозначения того, что звук генерируется синтетически, например, когда естественный человеческий голос превращается в голос компьютера или робота. Этот метод работает, потому что частотная фильтрация производит звук, обычно связанный с механическими источниками, которые генерируют только определенные частоты, а не естественными источниками, которые создают диапазон частот. Вокодер и кольцевая модуляция также используются для создания синтетических эффектов.
использование
Фазирование — популярный эффект для Электрогитара. Этот термин часто использовался для обозначения оригинальной ленты. отбортовка эффект слышен на многих психоделический записи конца 1960-х годов, в частности «Itchycoo Park»(1967 г.) Маленькие лица. В 1968 году компания Shin-ei’s Uni-Vibe педаль эффектов, разработанная звукорежиссером Фумио Миеда, сдвиг фазы и эффекты хора, вскоре ставшие любимыми эффектами гитаристов, таких как Джими Хендрикс и Робин Троуэр. К началу 1970-х годов фазирование было доступно как переносной гитарный эффект, первым из которых был Maestro Phase Shifter PS-1, разработанный Том Оберхейм.[нужна цитата] В отличие от других фазовращателей, Maestro PS-1 имел три кнопки для управления скоростью: медленная, средняя и высокая. Известными пользователями Maestro Phase Shifter были: Джон Пол Джонс из Лед Зеппелин, Алекс Лайфсон из Торопиться, и Эрни Айсли из Братья Айсли. Другим заметным ранним примером был MXR, фаза 90 который имел ручку управления скоростью. С 1974 г. Стив Хэкетт в Продажа Англии за фунт (1973) студийный альбом и тур использовали MXR Phase 90 для своих Les Paul, а от Ягненок лежит на Бродвее (1974) альбом и тур использовали фазовый фильтр раздел в его Студии электронной музыки Synthi Hi-Fli. В конце 1970-х гг. Брайан Мэй использовали большое количество фазирования в таких песнях, как «Чистый сердечный приступ». В конце 1970-х и 1980-х годах Эдди Ван Хален часто использовал MXR Phase 90 как часть своей сигнальной цепи, например в инструментальной «Извержение»и на песню» Atomic Punk «.[нужна цитата]
Клавишники также использовали фазировку: в 1970-х годах клавишные инструменты словно Fender Rhodes электрическое пианино, то Выдающийся 310 электронный орган, а Клавинет обычно обрабатывались фазером, особенно в авангардный джаз. Билл Эванс, например, использовал фазер Maestro на Интуиция (1974). Фейзер также используется для «подслащивания» их звуков. Примеры можно услышать в Билли Джоэл»Just The Way You Are», Стикс»Малышка» и Жан Мишель Жаррс Oxygène (1976), на котором он широко использовал фазер EHX Small Stone. Тони Бэнкс (Бытие) использовал MXR Phase 100 на его пианино RMI 368x Electra 1974 года (позже он вставил этот эффект, а также фуззбокс в панель Electra); с конца 1977 г. он также использовал фазер (вместе с Босс CE-1) на его органе Hammond, чтобы заменить Лесливращающийся эффект. Daft Punk помогли популяризировать эффект в 21 веке, используя его на ряде треков на своих Открытие альбом 2001 года. Ричард Ти также использовал фазовращатель, подключенный к его Fender Rhodes.[нужна цитата]
В кинофильм или же телевидение При производстве эффект, создаваемый фазером, часто используется для обозначения того, что звук генерируется синтетически, например, при превращении естественного человеческого голоса в компьютерный или роботизированный. Этот метод работает, потому что частотная фильтрация производит звук, обычно связанный с механическими источниками, которые генерируют только определенные частоты, а не естественными источниками, которые создают диапазон частот. Вокодер и кольцевая модуляция также используются для создания синтетических эффектов.
Как я получал SIP и проходил вакцинацию

Получить SIP оказалось просто: пришёл в главную больницу в своём городке, дал паспорт, прописку и карту резидента. Там уточнили номер телефона (нужен только испанский номер) и выдали лист А4 с картой SIP.
В Испании вакцинация проходит по годам рождения, и чем человек старше, тем быстрее ему полагается вакцина. По моим расчётам, 1987 год рождения должны вакцинировать в сентябре-октябре, но уже в июле началась вакцинация людей в возрасте 30-39 лет.
Буквально через неделю после получения номера SIP пришло СМС с ссылкой на специальный портал, где нужно указать дни в которые не можешь быть на вакцинации.

Ещё через неделю пришло СМС-приглашение на вакцинацию 21 июля на первую дозу и 11 августа на вторую.

Вот настал день первой вакцины, в СМС было указано время визита 17:09. В нашем городе пункт вакцинации организовали в концертном зале на центральном рынке.
В 17:00 я был в небольшой очереди перед входом в павильон. Буквально через 2 минуты я уже оказался у входа, где измеряли температуру и обильно полили руки антисептиком (попросили убрать телефон в карман и обработать обе руки). И на улице, и внутри люди стоят с соблюдением дистанции 2 метра.
Дальше у меня попросили SIP и документ, удостоверяющий личность. Затем я прошёл к врачу, где спросили, не принимал ли в последние дни лекарства, как себя чувствовал и не болел ли ковидом. Потом подошёл к медицинской сестре, поднял рукав, она обработала руку, и за 2 секунды поставила укол.


Иголка очень тонкая, вакцины буквально пару миллилитров. Так что все безболезненно. Далее прошёл к выходу, где дали бутылочку воды и попросили посидеть 15 минут. Там организован зал ожидания с расставленными на социальную дистанцию стульями, работает Wi-Fi и на экране показывают позитивные ролики о жизни городка.
Это ожидание необходимо на случай аллергической или шокирующей реакции организма на вакцину. В пункте вакцинации организован кабинет неотложной помощи, а рядом всегда дежурит скорая. Подождал 15 минут и пошёл домой.
Процесс
Спектрограмма 8-каскадного фазера, модулированного синусоидальным LFO, примененным к белому шуму.
Эффект электронной фазировки создается путем разделения аудиосигнала на два пути. Один тракт обрабатывает сигнал с помощью широкополосного фильтра , который сохраняет амплитуду исходного сигнала и изменяет фазу. Величина изменения фазы зависит от частоты. Когда сигналы от двух трактов смешиваются, частоты, которые не совпадают по фазе, будут нейтрализовать друг друга, создавая характерные выемки фазера. Изменение соотношения смешивания изменяет глубину зазубрин; самые глубокие выемки возникают при соотношении компонентов смеси 50%.
Определение фазера обычно исключает такие устройства, в которых полнопроходная секция является линией задержки ; такое приспособление называется флэнжером . Использование линии задержки создает неограниченную серию равноотстоящих отметок и пиков. Можно каскадировать линию задержки с другим типом всепроходного фильтра. Это объединяет неограниченное количество выемок от фленджера с неравномерным шагом фазера.
Структура
Традиционные электронные фазовращатели используют ряд переменных универсальный фазосдвигающие сети которые изменяют фазы различных частотных составляющих сигнала. Эти сети передают все частоты с одинаковой громкостью, внося только изменение фазы сигнала. Человеческие уши не очень чувствительны к разности фаз, но это создает слышимый звук. помехи при обратном смешивании с сухим (необработанным) сигналом, образуются засечки. Упрощенная структура монофазера показана ниже:
Количество всепроходные фильтры (обычно называется этапы) варьируется в зависимости от модели, некоторые аналоговые фазовращатели предлагают 4, 6, 8 или 12 ступеней. Цифровые фазовращатели могут предлагать до 32 и даже больше. Это определяет количество зазубрин / пиков в звуке, влияющее на общий характер звука. Фейзер с n ступенями обычно имеет n / 2 метки в спектре, поэтому четырехступенчатый фазер будет иметь две метки.
Кроме того, выходной сигнал может подаваться обратно на вход для более интенсивного эффекта, создавая резонансный эффект за счет выделения частот между отметками. Это включает подачу выходного сигнала цепочки универсального фильтра обратно на вход, как показано здесь:
Измеренная частотная характеристика 8-ступенчатого фазера без обратной связи, соотношение сухой / влажный: 50/50%
Измеренная частотная характеристика 8-ступенчатого фазера с обратной связью 50%, соотношение сухой / влажный: 50/50%
Показана частотная характеристика 8-ступенчатого фазера с обратной связью или без нее
Обратите внимание, что пики между метками более резкие, когда есть обратная связь, что дает отчетливый звук
А стерео фазер обычно представляет собой два идентичных фазовращателя, модулированных квадратура сигнал; выход осцилляторов для левого и правого каналов — четвертьволновые не в фазе.
Большинство современных фазеров входят в состав цифровой сигнальный процессор, часто имитирующие аналоговые фазовращатели. Фазеры в основном встречаются как плагины для программного обеспечения для редактирования звука, в составе монолитного монтаж в стойку блок звуковых эффектов, или как «педаль»гитарные эффекты.
Видео демонстрация фазера педаль на Электрогитара (Максон PT999 Phase Tone)
Процесс [ править ]
Спектрограмма 8-каскадного фазера, модулированного синусоидальным LFO, примененным к белому шуму.
Эффект электронной фазировки создается путем разделения аудиосигнала на два пути. Один тракт обрабатывает сигнал всепроходным фильтром , который сохраняет амплитуду исходного сигнала и изменяет фазу. Величина изменения фазы зависит от частоты. Когда сигналы от двух трактов смешиваются, частоты, которые не совпадают по фазе, будут подавлять друг друга, создавая характерные выемки фазера. Изменение соотношения смешивания изменяет глубину зазубрин; самые глубокие выемки возникают при соотношении компонентов смеси 50%.
Определение фазера обычно исключает такие устройства, в которых полнопроходная секция является линией задержки ; такое приспособление называется флэнжером . Использование линии задержки создает неограниченную серию равноотстоящих отметок и пиков. Можно каскадировать линию задержки с другим типом всепроходного фильтра. Это объединяет неограниченное количество выемок от фленджера с неравномерным шагом фазера.
Состав
Традиционные электронные фазовращатели используют серию переменных цепей с фазовым сдвигом на всех проходах, которые изменяют фазы различных частотных компонентов в сигнале. Эти сети передают все частоты с одинаковой громкостью, внося в сигнал только изменение фазы. Человеческие уши не очень чувствительны к разности фаз, но это создает слышимые помехи при смешивании с сухим (необработанным) сигналом, создавая зазубрины. Упрощенная структура монофазера показана ниже:
Количество полнопроходных фильтров (обычно называемых ступенями ) варьируется в зависимости от модели, некоторые аналоговые фазовращатели предлагают 4, 6, 8 или 12 ступеней. Цифровые фазовращатели могут предлагать до 32 и даже больше. Это определяет количество зазубрин / пиков в звуке, влияющее на общий характер звука. Фейзер с n ступенями обычно имеет n / 2 метки в спектре, поэтому четырехступенчатый фазер будет иметь две метки.
Кроме того, выходной сигнал может подаваться обратно на вход для более интенсивного эффекта, создавая резонансный эффект за счет выделения частот между отметками. Это включает подачу выходного сигнала цепочки универсального фильтра обратно на вход, как показано здесь:
Измеренная частотная характеристика 8-ступенчатого фазера без обратной связи, соотношение сухой / влажный: 50/50%
Измеренная частотная характеристика 8-ступенчатого фазера с обратной связью 50%, соотношение сухой / влажный: 50/50%
Показана частотная характеристика 8-ступенчатого фазера с обратной связью или без нее
Обратите внимание, что пики между метками более резкие, когда есть обратная связь, что дает отчетливый звук
Стерео фазер обычно составляет два одинаковых фазеры модулированных с помощью квадратурного сигнала; Выходные сигналы осцилляторов для левого и правого каналов сдвинуты по фазе на четверть волны .
Большинство современных фазовращателей являются частью цифрового сигнального процессора , часто имитируя аналоговые фазовращатели. Фейзеры в основном используются как плагины для программного обеспечения для редактирования звука, как часть монолитного модуля звуковых эффектов, устанавливаемого в стойку , или как гитарные эффекты « педали ».
Воспроизвести медиа
Видео демонстрация педали фазера на электрогитаре ( Maxon PT999 Phase Tone)
Процесс
Спектрограмма 8-каскадного фазера с синусоидальной модуляцией LFO применяется к белому шуму.
Эффект электронной фазировки создается путем разделения аудиосигнала на два пути. Один путь обрабатывает сигнал с всепроходный фильтр, который сохраняет амплитуду исходного сигнала и изменяет фазу. Величина изменения фазы зависит от частоты. Когда сигналы от двух трактов смешиваются, частоты, которые не совпадают по фазе, будут подавлять друг друга, создавая характерные выемки фазера. Изменение соотношения смешивания изменяет глубину зазубрин; самые глубокие насечки возникают при соотношении компонентов 50%.
Определение фазера обычно исключает такие устройства, в которых полнопроходная секция является линия задержки; такое устройство называется флэнжер. Используя линия задержки создает неограниченную серию равноотстоящих выемок и пиков. Можно каскадировать линию задержки с другим типом всепроходного фильтра. Это сочетает в себе неограниченное количество выемок от фленджера с неравномерным шагом фазера.
использование
Фазирование — популярный эффект для Электрогитара. Этот термин часто использовался для обозначения оригинальной ленты. отбортовка эффект слышен на многих психоделический записи конца 1960-х годов, в частности «Itchycoo Park»(1967 г.) Маленькие лица. В 1968 году компания Shin-ei’s Uni-Vibe педаль эффектов, разработанная звукорежиссером Фумио Миеда, сдвиг фазы и эффекты хора, вскоре ставшие любимыми эффектами гитаристов, таких как Джими Хендрикс и Робин Троуэр. К началу 1970-х годов фазирование было доступно как переносной гитарный эффект, первым из которых был Maestro Phase Shifter PS-1, разработанный Том Оберхейм.[нужна цитата] В отличие от других фазовращателей, Maestro PS-1 имел три кнопки для управления скоростью: медленная, средняя и высокая. Известными пользователями Maestro Phase Shifter были: Джон Пол Джонс из Лед Зеппелин, Алекс Лайфсон из Торопиться, и Эрни Айсли из Братья Айсли. Другим заметным ранним примером был MXR, фаза 90 который имел ручку управления скоростью. С 1974 г. Стив Хэкетт в Продажа Англии за фунт (1973) студийный альбом и тур использовали MXR Phase 90 для своих Les Paul, а от Ягненок лежит на Бродвее (1974) альбом и тур использовали фазовый фильтр раздел в его Студии электронной музыки Synthi Hi-Fli. В конце 1970-х гг. Брайан Мэй использовали большое количество фазирования в таких песнях, как «Чистый сердечный приступ». В конце 1970-х и 1980-х годах Эдди Ван Хален часто использовал MXR Phase 90 как часть своей сигнальной цепи, например в инструментальной «Извержение»и на песню» Atomic Punk «.[нужна цитата]
Клавишники также использовали фазировку: в 1970-х годах клавишные инструменты словно Fender Rhodes электрическое пианино, то Выдающийся 310 электронный орган, а Клавинет обычно обрабатывались фазером, особенно в авангардный джаз. Билл Эванс, например, использовал фазер Maestro на Интуиция (1974). Фейзер также используется для «подслащивания» их звуков. Примеры можно услышать в Билли Джоэл»Just The Way You Are», Стикс»Малышка» и Жан Мишель Жаррс Oxygène (1976), на котором он широко использовал фазер EHX Small Stone. Тони Бэнкс (Бытие) использовал MXR Phase 100 на его пианино RMI 368x Electra 1974 года (позже он вставил этот эффект, а также фуззбокс в панель Electra); с конца 1977 г. он также использовал фазер (вместе с Босс CE-1) на его органе Hammond, чтобы заменить Лесливращающийся эффект. Daft Punk помогли популяризировать эффект в 21 веке, используя его на ряде треков на своих Открытие альбом 2001 года. Ричард Ти также использовал фазовращатель, подключенный к его Fender Rhodes.[нужна цитата]
В кинофильм или же телевидение При производстве эффект, создаваемый фазером, часто используется для обозначения того, что звук генерируется синтетически, например, при превращении естественного человеческого голоса в компьютерный или роботизированный. Этот метод работает, потому что частотная фильтрация производит звук, обычно связанный с механическими источниками, которые генерируют только определенные частоты, а не естественными источниками, которые создают диапазон частот. Вокодер и кольцевая модуляция также используются для создания синтетических эффектов.
Начните за 5 минут
Если вы знакомы с вы можете просто клонировать репозиторий phaser3-parcel-template и использовать обычные заклинания :). Все это займет у вас меньше 1 минуты.
В противном случае следуйте инструкциям описанным ниже.
Сначала вам нужно клонировать репозиторий. Перейдите в папку, где будет находиться ваш проект и введите команду:
Это создаст папку с именем . Вы можете указать другое имя папки следующим образом:
Если вы не знакомы с git, вы можете просто загрузить копию проекта с Github.
Далее нам нужно установить . Мы рекомендуем использовать () вместо установки Node.js вручную. Установить его не сложно, при этом вы избавите себя от головной боли позже.
Для Mac откройте терминал и введите:
Для Linux откройте Терминал и введите:
Примечание: данная команда загружает конкретную версию nvm (в данном случае 0.35.3). Зайдите на страницу Github для определения последней версии.
Для Windows:
Для Windows есть специальный установщик . Вы можете скачать установщик здесь.
После установки мы можем проверить установку nvm на Mac или Linux с помощью команды:
Для проверки в Windows откройте powershell от имени администратора и введите:
Теперь, когда у вас есть , вам нужно установить .
Для Mac или Linux:
Будет установлена последняя версия Node.js. Но вы можете указать и конкретную версию.
Для Windows:
При желании вы можете указать другую версию вместо последней.
Убедитесь, что и установлены:
Мы почти закончили! Последняя зависимость, которую вам нужно установить — это :
т.к. модуль ставиться глобально, возможно вам потребуются права root:
Убедитесь, что установлен:
Теперь перейдите папку, в которую вы клонировали или скачали шаблон phaser3-parcel-template, и используйте команду:
Запустите сервер разработки:
Откройте окно браузера и перейдите по адресу http://localhost:8000, чтобы увидеть работу Phaser3.
Структура
Традиционные электронные фазовращатели используют ряд переменных универсальный фазосдвигающие сети которые изменяют фазы различных частотных составляющих сигнала. Эти сети передают все частоты с одинаковой громкостью, внося только изменение фазы сигнала. Человеческие уши не очень чувствительны к разности фаз, но это создает слышимый звук. помехи при обратном смешивании с сухим (необработанным) сигналом, образуются засечки. Упрощенная структура монофазера показана ниже:
Количество всепроходные фильтры (обычно называется этапы) варьируется в зависимости от модели, некоторые аналоговые фазовращатели предлагают 4, 6, 8 или 12 ступеней. Цифровые фазовращатели могут предлагать до 32 и даже больше. Это определяет количество зазубрин / пиков в звуке, влияющее на общий характер звука. Фейзер с n ступенями обычно имеет n / 2 метки в спектре, поэтому четырехступенчатый фазер будет иметь две метки.
Кроме того, выходной сигнал может подаваться обратно на вход для более интенсивного эффекта, создавая резонансный эффект за счет выделения частот между отметками. Это включает подачу выходного сигнала цепочки универсального фильтра обратно на вход, как показано здесь:
Измеренная частотная характеристика 8-ступенчатого фазера без обратной связи, соотношение сухой / влажный: 50/50%
Измеренная частотная характеристика 8-ступенчатого фазера с обратной связью 50%, соотношение сухой / влажный: 50/50%
Показана частотная характеристика 8-ступенчатого фазера с обратной связью или без нее
Обратите внимание, что пики между метками более резкие, когда есть обратная связь, что дает отчетливый звук
А стерео фазер обычно представляет собой два идентичных фазовращателя, модулированных квадратура сигнал; выход осцилляторов для левого и правого каналов — четвертьволновые не в фазе.
Большинство современных фазеров входят в состав цифровой сигнальный процессор, часто имитирующие аналоговые фазовращатели. Фазеры в основном встречаются как плагины для программного обеспечения для редактирования звука, в составе монолитного монтаж в стойку блок звуковых эффектов, или как «педаль»гитарные эффекты.
Видео демонстрация фазера педаль на Электрогитара (Максон PT999 Phase Tone)

















![Phaser (эффект) содержание а также процесс [ править ]](http://basis-tp.ru/wp-content/uploads/1/2/f/12fbfc9ff9e8982ea06d50632a075a5d.jpeg)









