Стоимость
Не является неоспоримым фактом, что только дорогая акустика гарантирует качественное звучание. В некоторых случаях высокая оплата берется за бренд. Альтернативой дорогой системы могут стать отдельные динамики по доступной цене, характеризуемые вполне приемлемыми характеристиками. Нижний порог цен коаксиальной акустики, имеющей удовлетворительные параметры, – 1500 руб. Если вы хотите получить по настоящему качественное звучание, то надо настраиваться на ценник от 5000 руб.
Внимание! Чтобы исключить ненужные траты, надо подбирать колонки, которые подходят именно вашей автомагнитоле. Обращайте внимание на ее штатные отверстия, ориентированные на подключение динамиков
Компонентную акустику дешевле 3000 рублей не стоит рассматривать как возможный вариант приобретения. Качественные системы не могут стоить дешевле 5000–7000 руб. При выборе отдельных динамиков следует иметь в виду, что здесь можно сэкономить. Две колонки, имеющие удовлетворительное звучание, могут обойтись в 2000 руб. За более мощные образцы подобной продукции придется выложить значительно больше.
Затраты на аппаратуру высокого класса обычно укладываются в диапазон 20–30 тыс. руб. Такие системы способны удовлетворить запросы большинства автолюбителей. Те, кто стремится к максимальному качеству звука и готов нести соответствующие траты, должны ориентироваться на профессиональные системы с ценником от 40 тыс. руб.
Устройство акустических систем
Нет шансов сделать акустическую систему самостоятельно без понимания теории. Любителям музыки следует знать, что биологический вид Homo Sapiens слышит внутренним ухом звуковые колебания частот 16-20000 Гц. Когда дело касается классических шедевров, то разброс высок. Нижний край – 40 Гц, верхний – 20 000 Гц (20 кГц). Физический смысл этого факта заключается в том, что не все динамики способны воспроизвести сразу полный спектр. Относительно медленные частоты лучше удаются массивным сабвуферам, а пищание на нижней границе воспроизводят менее габаритные громкоговорители. Понятно, что для большинства людей это ничего не значит. И даже если часть сигнала пропадет, не будет воспроизведена, никто этого и не заметит.

Устройство акустической системы
Полагаем, что те, кто поставил целью самостоятельное изготовление акустической системы, должны критично оценивать звук. Полезно будет знать, что годная колонка имеет два и более динамиков, чтобы иметь возможность отразить звучание обширной полосы из слышимого спектра. А вот сабвуфер даже в сложных системах один. Это связано с тем, что низкие частоты заставляют вибрировать окружение, проникая даже сквозь стены. Становится непонятным, откуда именно несутся басы. Следовательно, и колонка НЧ одна – сабвуфер. А вот что касается прочего, то человек уверенно скажет, с какого направления пришел тот или иной спецэффект (луч ультразвука блокируется ладонью).
В связи со сказанным проведем делением акустических систем:
- Звук в формате Моно непопулярен, поэтому избегаем касаться исторических экскурсов.
- Звучание Стерео обеспечивается двумя каналами. Оба содержат низкие и высокие частоты. Лучше подойдут равноценные колонки, снабженные парой динамиков (басы и писк).
- Звук Вокруг отличается наличием большего числа каналов, создающих эффект объемного звучания. Избегаем увлекаться тонкостями, традиционно 5 колонок плюс сабвуфер доносят гамму меломанам. Конструкция многообразна. Поныне ведутся исследования, ставящими целью улучшить качество передачи акустики. Расстановка традиционная такова: по четырем углам комнаты (грубо говоря) по колонке, сабвуфер стоит на полу слева или в центре, под телевизором помещается фронтальная колонка. Последняя в любом случае снабжается двумя динамиками и более.
Круг задач очерчен, читатели понимают – самодельная акустическая система строится следующими элементами:
- набор динамиков частот сообразно числу каналов;
- фанера, шпон, доски корпуса;
- декоративные элементы, краска, лак, морилка.
Уретрально-звуковой вектор человека
Я уже говорила о том, что в одном человеке могут одновременно уживаться сразу несколько векторов. Одна из этих комбинаций — уретрально-звуковой вектор.
Уретральный и звуковой векторы — это две противоположности, которые невозможно представить себе в одном человеке. Первый — активный, очень практичный и предприимчивый, второй же — медлителен, погружен в свой внутренний мир.
Люди с уретрально звуковым вектором сочетают в себе сразу два этих состояния. Они переходят из одной фазы в другую, но очень тяжело переживают такие встряски. Немногим из них удается достичь гармонии, ведь для этого нужно принять в себе оба вектора и правильно их развивать.
5 лучших покупок для вашей новой Hi-Fi системы
Просто ищете быстрые горячие покупки? Прежде чем мы продолжим, ознакомьтесь с пятью продуктами, представленными ниже — все они могут стать фантастическим дополнением к вашей новой системе Hi-Fi..
Лучшие предложения Hi-Fi на сегодняшний день110 отзывов покупателей Amazon ☆☆☆☆☆ Подержанная аудио-техника … Sweetwater $ 224Просмотреть DealAudio-Technica … Sweetwater $ 249Просмотреть DealAudio-Technica … Sweetwater $ 249Просмотреть DealAudio-Technica AT-LP120XUSB .. .Фокусная камера $ 249Просмотреть предложенияПоказать больше предложенийМы ежедневно проверяем более 130 миллионов продуктов по самым выгодным ценам.
Инструкция по созданию музыкального центра из автомагнитолы
- Чтобы начать работу с домашней стереосистемой, найдите зелёный и чёрный провода на блоке и поместите между ними кусок провода, чтобы он действовал как перемычка.
- На автомобильной стереосистеме скрутите вместе красный и жёлтый кабели.
- После этого подключите чёрный провод заземления на стереосистеме к чёрному проводу на контактном разъёме.
- Красный и жёлтый провода стерео соединяются с жёлтым проводом разъёма.
- Затем следуйте обычным инструкциям, чтобы подключить стерео к вашим динамикам.
Хотя использование источника питания для подключения автомобильной стереосистемы в доме — это один из способов, вы можете это сделать, даже если у вас нет блока.
- Можно подключить динамики к магнитоле, используя серый и зелёный провода.
- Возможно, вам придётся использовать дополнительный кабель динамика.
- Следующим шагом является подключение жёлтого и красного проводов на стереосистеме и добавление дополнительного динамика для стереозвука.
- Соедините провода пайкой или изолентой, чтобы получить качественный результат.
- Вам нужен шнур питания 12 В, чтобы можно было подключить устройство в сеть. Его можете легко приобрести в любом техническом магазине.
- Отрежьте конец шнура питания и соедините чёрный провод с линией белого вокруг красного и жёлтого проводов стерео.
Элегантное решение

Любители красоты могут выпилить вот такое изделие из деревянного бруска
Обратите внимание, что тяжесть бруска должна быть такой, чтобы она выдерживала установленный в нем смартфон
Найдите подходящий брусок и при помощи пилы, электролобзика или другого инструмента сделайте в середине сквозной пропил, куда будет устанавливаться смартфон. Затем высверлите два отверстия с передней части бруска, которые будут служить в качестве динамиков стереосистемы. Отверстия должны частично совпадать с пропилом в центре деревяшки, чтобы звук расходился по всему бруску.
За наводку спасибо Владимир Student
В качестве резюме
Теперь Вы знаете, как подобрать домашний кинотеатр, выполняя пошаговые действия. И наверняка уже поняли, что без помощи специалистов в этом нелегком деле не обойтись.
В этой связи московский салон «Hi-Fi Design» предлагает свои услуги в комплексном решении Ваших высокотехнологических потребностей по сборке и инсталляции домашних кинотеатров любой сложности. Мы поможем подобрать наилучшее сочетание составляющих развлекательного комплекса под заданный бюджет, обеспечим поставку, установку и настройку всего AV-оборудования в Вашем доме, квартире или офисе.
Также на сайте у нас есть обзор, с которым Вы можете ознакомиться:
Усилитель Marantz PM7000N: «универсал» для стереосистемы
Коммутация
Выше я перечислил основные компоненты, без которых неотъемлемо существование любой студии. Однако, наличие всех этих компонентов по отдельности еще не говорит о том что наша студия готова и мы можем работать. Остается еще одна важная деталь, без которой мы ничего сделать не сможем – коммутация. Существует несколько различных видов коммутации, из которых мы можем выделить основные:
- Напрямую. Такой вид коммутации удобен в случае, если у нас совсем маленькая студия, состоящая из секвенсора, мониторов, и обработки несложного вида (встроенная карта UADили 2-3 блока стоящие в стойке) и отсутствия вокальной и обратной связи. Все компоненты подключаются друг к другу напрямую без дополнительных коммутирующих устройств. В качестве микшера используется программа-секвенсор установленная на компьютере.
-
Микшерная консоль. В качестве коммутирующего устройства используется микшерная консоль, на которой выходные каналы разведены на входы звуковой карты (желательно по цифровому интерфейсу ADAT).
У такого вида коммутации есть масса преимуществ – удобство в работе, возможность быстро и просто регулировать уровень сигнала, а в случае с цифровыми микшерными консолями еще и возможность работы с секвенсорами в качестве MIDI-контроллера (такой вид использования называется DAW – Digital Audio Workstation).
Однако, микшер должен быть дорогой и хорошего качества, с низким соотношением сигнал/шум, дабы не испортить звук, через него проходящий. Отсюда и недостаток – достаточная дороговизна такого варианта (приготовьтесь выложить около 150 000 руб только за микшер) -
Пач-панель. Пач-панель представляет собой панель, имеющую два ряда джековых коннекоторов на лицевой стороне и возможность распайки под эти коннекторы с задней. Удобство заключается в том, что все входы и выходы всей аппаратуры распаиваются на входы и выходы патч-панели и далее вся коммутация организовывается короткими шнурками «джек-джек», соединяющими соответствующие входы и выходы патч-панели (те, кто пользовался программой Reason,отлично поймут, о чем речь).
Поначалу такой вид организации может показаться сложным, но на деле это очень удобно. Удобство заключается в том, что Вы можете коммутировать оборудование в любые цепочки в любой последовательности, а коннекторы патч-панели легко подписываются.
Плюсов у данного вида подключения два. Первый заключается в том, что при наличии очень большого количества оборудования патч-панель позволяет существенно сократить время на соединение оборудования между собой. На многих очень известных и хороших студиях используется именно такой вид коммутации.
Второй плюс данного решения заключается в его относительно низкой стоимости по сравнению с приобретением микшерной консоли.
О том, что патч-панели и соединительные провода должны быть высокого качества, я думаю, говорить не надо?
Зачем нужна мнемотехника для детей
До 14 лет у ребёнка идёт формирование абстрактно-логического мышления, и он запоминает преимущественно то, что пережил лично. Мнемотехника же позволяет связывать абстрактные понятия из школьной программы с событиями и явлениями из жизни, упрощая тем самым процесс запоминания.
<<Форма демодоступа>>
Регулярные занятия мнемотехникой развивают:
- память и внимательность,
- речь и словарный запас,
- фантазию и творческие способности.
Овладев искусством ассоциативного запоминания, ребёнок сможет не только лучше осваивать школьную программу, но и успешно работать с дополнительными материалами.
4-х полосная АС на автодинамиках Focal и Rockford

Приветствую всех! Хочу поделиться фотографиями своего проекта, который я закончил полгода назад. Проект – Колонки, построенные на базе автомобильных динамиков, для прослушивания (в основном) электронной музыки (dubstep, trance), с низкими и мощными низами. Задался я этим проектом с целью научиться строить короб (подбирать правильное оформление к ГД, объем, количество звукопоглотителя внутри и настройку фазоинвертора). Так сказать, занялся самообучающей практикой, ведь сложно научиться делать что-либо, не пробуя этого сделать самолично. Речь не в коем случае не идет о hi–fi или hi–and. Целью было построить колонки для прослушивания mp3 и lossless с компьютера. Автомобильные динамики я выбрал по трем причинам: дешевизна, доступность, ну и наконец, они просто красивые. Итак загоревшись идеей и начитавшись форумов (как профессиональных так и дилетантских, я начал пилить. Для начала раздобыл динамики, как вы уже поняли, речь идет о 4х полосах. Нереально для новичка! Но учитывая что не о каком сведении речи и быть не может, то нормально. С паяльником я не дружу (это будет следующий шаг в самообучении), так что буду использовать кроссоверы из комплекта, а нижнее звено отделать от трех верхних активным делением на слух, ведь измерительной аппаратуры тоже нету. Динамики неплохих фирм (для автозвука) Focal и Rockfordfosgate. Корпус выполнен в виде усеченной пирамиды и имеет размеры (ВхШхГ): 1320хснизу-366/сверху-166х460 см. Порт ФИ длинной 26 см и диаметром 75 мм настроен на частоту 32 Гц. Чистый объем НЧ бокса 59 л.
Считаем, чертим, пилим. Все это я делал в домашних условиях. Приобрел фрезер аж за 1000 рублей:

Передняя стенка будет состоять из бутерброда, фанера+дсп.
Моей ошибкой было то, что я взял шпонированное дсп – потом очень трудно его выравнивать, пришлось в итоге все шпатлевать и затирать…
Сразу же вырезаем защитные решетки из фанеры 8 мм и примеряем:

Бокс среднечастотника оклеиваю и полностью заполняю звукопоглотителем:

Далее долгое и нудное шпаклевание и зашкуривание перед покраской:
Конечный результат меня очень порадовал:

Решил, что на шипы ставить смысла мало, да к тому же тяжесть то какая поставил вот на такие шарики:

В конце концов получилась вот такая вот поверхность! Не идеально, но приемлемо. Хотя что уж там – почти идеально )).

Ну и конечный результат:

Всем спасибо за уделенное время! Колонки я строил исключительно для себя и работой более чем доволен =). Слушаю “Нигеров” и “Dubstep” и души нечаю. Очень редко прибавляю больше половины громкости, иначе вся квартира ходит ходуном (потом хожу дверки шкафов закрываю. Свой сабвуфер (на одном из фото видно) сразу же продал, его присутствие больше не к чему.
Автор проекта: Zelgetis
Приёмы решений по ТРИЗ
Всего по Альтшуллеру выделяется 40 приёмов. Расскажем о нескольких из них:
Принцип дробления
- Разделить объект на независимые части.
- Выполнить объект разборным.
- Увеличить степень дробления объекта.
Принцип объединения
- Соединить однородные или смежные объекты.
- Объединить во времени однородные или смежные операции.
- Один объект разместить внутри другого.
Принцип посредника
- Использовать промежуточный объект, передающий или переносящий действие.
- На время присоединить к объекту другой (легкоудаляемый) объект.
Принцип проскока: вести процесс или отдельные его этапы (например, вредные или опасные) на большой скорости.
Какие динамики лучшие
Для определения лучших динамиков потребуется их номинирование в зависимости от вида.
Коаксиальные
- Pioneer TS-1339 – большое число автолюбителей признают эти динамики лучшими. Их размер составляет 13 см, что позволяет устанавливать колонки в специально предназначенные для этого места. Они выдают чистый звук и правильные басы, передаваемые без искажений. Если ваши требования к звуку не очень придирчивые, то эти динамики являются оптимальным выбором, так как они обладают доступной ценой и приемлемыми характеристиками.
- Morel Tempo Coax 6 – возможность создания двухполосной системы с уникальным качеством звучания. Комфорт звука достигается за счет разворота «высокочастотника» на 20 градусов. Мягкий купол ВЧ-колонки и ее невысокий уровень резонанса – это условия для воспроизведения частот в широком диапазоне. Под положительными моментами этой системы понимается мощность, а также оптимальный баланс звука и тот факт, что искажения практически отсутствуют. В то же время низким частотам не хватает так называемого бархатного звучания.
- JBL GTO-938 – серьезная сила звука как отличительный признак этих динамиков, которым также присуща высокая чувствительность. Имеют овальную форму, что содействует стильному оформлению. Отличаются сбалансированностью частот (высоких и низких).
Компонентные
- Morel Tempo 6 – полноценная акустика, характеризуемая высокими техническими параметрами и сборкой на высоком уровне. Ее комплектация предусматривает наличие 2 твитеров, 2 кроссоверов, основных динамиков и бонуса в виде дополнительной чаши. Высокая детализация звука.
- Focal Performance PS 165 – система с феноменальным звучанием, гарантирующая сбалансированный звук, имеющий высокую насыщенность. Подходит для использования в качестве фронтальных колонок. В рамках этого бренда производится выпуск действительно качественных динамиков, способных удовлетворить запросы даже заядлых скептиков.
- Mystery MJ 105BX – одна из лучших колонок среди себе подобных. Доступная стоимость, высокие технические характеристики и отличное звучание. Под плюсами этой корпусной колонки следует понимать ее компактность и простоту монтажа.
Выбор автомагнитолы
Так как по умолчанию для создания самодельной мы будем использовать валявшееся без дела устройство, то нам подойдет любая автомагнитола.Но эта «любая» должна всё-таки обладать минимальным набором функций:
- Как минимум двухканальный выход мощностью в 40 Вт каждый;
- Тюнер;
- Проигрыватель CD/DVD/MP3 дисков;
- USB – разъём для чтения информации с «флешок».
Помимо этого, следует обратить своё внимание на саму звуковую плату устройства. Некоторые магнитолы по чистоте и качеству звучания могут даже превосходить большую часть современных музыкальных центров. И хотя в силу того, что автомагнитола не имеет в своём «арсенале» больших и ёмкостных конденсаторов, за счёт чего и проигрывает в воспроизведении низких частот мощным стационарным акустическим системам, она однозначно на высоте в воспроизведении высокочастотного диапазона
Так же определённым преимуществом автомагнитолы является наличие в ней многоступенчатого раздельного по частотам эквалайзера, в то время, как большая часть стационарных музыкальных центров оснащаются лишь стандартными предварительными настройками
И хотя в силу того, что автомагнитола не имеет в своём «арсенале» больших и ёмкостных конденсаторов, за счёт чего и проигрывает в воспроизведении низких частот мощным стационарным акустическим системам, она однозначно на высоте в воспроизведении высокочастотного диапазона. Так же определённым преимуществом автомагнитолы является наличие в ней многоступенчатого раздельного по частотам эквалайзера, в то время, как большая часть стационарных музыкальных центров оснащаются лишь стандартными предварительными настройками.
Тематические тесты
yle=»text-align: justify;»>Различные файлы в которых:
Проверяется частотный отклик: имеется два файла.
Первый файл проверяет басы ваших наушников. Воспроизведите файл до тех пор, пока не начнете слышать основной звук при его повышении. Голос за кадром сообщает вам частоту, которую вы достигли: это число представляет собой нижнюю границу расширения частоты ваших наушников или наушников. Хорошие наушники будут работать на частоте всего 20 Гц, что является самым низким пределом нашего слуха.
Второй файл проверяет высокие частоты ваших наушников. Чтобы измерить максимальную частоту наушников, воспроизводите второй файл до тех пор, пока не начнете слышать основной (высокочастотный) сигнал свипирования при его снижении. Хорошие наушники будут воспроизводить частоты до 20 кГц, верхний предел диапазона человеческого слуха.
Ровность частотной характеристики
Этот тест имеет особое значение для наушников. В зависимости от того, насколько глубоко вы вставите их в ушной канал, их частотная характеристика будет сильно меняться. Используйте этот тест, чтобы определить, какая глубина вставки дает вам самую ровную частотную характеристику.
Тестовый сигнал включает в себя перевернутую кривую слуховой чувствительности, которая делает его восприятие ровным. Наша компенсация работает только при пороговых уровнях слуха: уменьшите уровень компьютера, чтобы тестовый сигнал воспроизводился максимально тихо.
Динамический диапазон
Файл начинается с воспроизведения шума в полном масштабе. Отрегулируйте уровень в наушниках так, чтобы этот шум звучал громко, не будучи слишком громким. Сразу после шума голос воспроизводится с заданным уровнем, выраженным в дБFS. Чем выше достигнут динамический диапазон, тем лучше изоляция, предлагаемая вашими наушниками.
Проверка качества
Плохо собранные или сильно изношенные наушники могут начать греметь при воспроизведении громкого или глубокого баса. Отрегулируйте громкость в наушниках так, чтобы тест проводился на высоком уровне: звук должен оставаться чистым и четким на всех частотах, без каких-либо паразитных гудений или дребезжания в одном наушнике или другом.
Точность стереоизображения
Для воспроизведения точного стереоизображения левый и правый драйверы должны одинаково реагировать на каждую частоту в слышимом спектре. Когда это условие выполняется, говорят, что драйверы «совпадают».
Полярность
Правильно подключенные наушники направят левый канал к левому наушнику, а правый — к правому (это имеет смысл). Что еще более важно, относительная полярность между драйверами должна быть сохранена: при наличии одного и того же входного сигнала оба драйвера должны двигаться в одном направлении, а не напротив друг друга. Чтобы проверить полярность, используйте аудиофайлы с метками «Center» и «Twisted»
Чтобы проверить полярность, используйте аудиофайлы с метками «Center» и «Twisted».
Бинауральный тест
Сигнал состоит из бинауральной записи того, кто стучит в деревянные двери. Сравнивая наушники, судите, насколько реалистично звучит звукозапись: вы чувствуете, что двери рядом с вами?
Продолжение следует…
А чтобы подписаться на рассылку нажимай здесь.
Подписаться
Что нужно для домашней стереосистемы?
Домашняя стереосистема может быть предварительно упакована или собрана из отдельных компонентов, со следующими основными характеристиками:
- Усилитель или приемник стерео: служит «концентратором» для подключения и управления источниками контента и динамиками.
- Динамики: для стереосистемы требуются два динамика: один для левого канала, а другой для правого.
- Источник(и): Источники обеспечивают доступ к музыкальному контенту. Системы со встроенным усилителем, источники являются внешними и должны быть подключены. Если в системе есть приемник, он будет иметь встроенный тюнер и, в некоторых случаях, Bluetooth или потоковую передачу по интернету, но необходимо подключить другие источники,
Факторы превосходства стереосистемы
Специфические цифровые искажения, известные в физике как джиттер и связанные с передачей данных, на консервативном аналоговом стерео не существуют. Джиттер возникает на механике цифровой медиа и умножается на каждой стадии передачи и обработки цифровых данных, то есть максимально — в домашнем театре.
Фазовые погрешности и прочие неточности звука, возникавшие вследствие расхождения в номинале деталей в аналоговых цепях, теперь ликвидированы. Расхождения зачастую выражаются в сотой доли процента от общего потенциала системы.
Система 2.0 — это 2 канала, включая и бас. Мы слышим звук двумя ушами, а не пятью или семью. У нас нет отдельного уха для НЧ. Любое 5.1 — 9.1 означает намного больше каналов, то есть отдельных путей, которые затем складываются в общий звук в комнате. Несмотря на постоянное улучшение этого сложения в схемах «про лоджик» — (аналоговое) стерео естественнее.
В стерео традиционно доминирует аналог. По сравнению с доцифровой эпохой, нынешняя аналоговая техника обладает более высокими спецификациями. Эти спецификации предельные. Например, мы не можем услышать информацию за пределами 20 кГц и фон за пределами 90 дБ в соотношении сигнал/шум. Цифровое многоканальное аудио совершенствуется в направлении более высоких спецификаций, которые неощутимы на слух.
Только система 2.0 предлагает пользователю свободу выбора между полностью аналоговой ламповой или же транзисторной схемами, между винилом и CD. Виниловый сигнал по своей природе не терпит цифровых обработок. Лампу нельзя использовать в схеме цифрового процессора. Многоканальные ламповые усилители мощности для домашнего театра не прижились на рынке и получили плохие отзывы.
Классическое стерео даёт «плавный» звук, а не «резкий цифровой». Это выражается в виде плавного спада краёв спектра частот на графике АЧХ. Физики признают такую ниспадающую частотную характеристику естественной для человеческого уха. Системы 5.1 — 7.1, включая режимы Dolby Surround (DPL, Neo и т. д.) для обработки аналогового сигнала, несут довольно искусственную тыловую 3D информацию.
Стереосистема это — меньше блоков, меньше подключений, настроек и проводов, меньше износа со временем и меньше шансов для морального устаревания. Такие аналоговые форматы как винил не меняются, тогда как алгоритмы и форматы для цифрового аудио изменяются вплоть до полной несовместимости с прежними.
2.0 адекватно воспринимается как в «напольном», так и в «полочном» варианте при условии, что вы находитесь в зоне между динамиками. Ресиверы последнего поколения имеют сложную настройку на данную вам комнату, что неизбежно вносит еще больше искусственности в звук программы. Графические эквалайзеры 70-х годов уже претендовали на идеальную настройку «под комнату». С этим фактом стоит считаться.
Как развивать музыкальный слух онлайн
Кроме того, музыкальный слух можно тренировать прямо онлайн, ничего не скачивая. Например, на Music Tests можно найти массу интересных тестов, разработанных американским врачом и профессиональным музыкантом Джейком Мэнделлом:

Тесты Джейка Мэнделла:
- Проверка музыкального слуха – прослушать 36 пар музыкальных отрывков и определить, они одинаковые (зеленая кнопка) или разные (красная кнопка).
- Адаптивный тест высоты звука – прослушать два звука подряд и ответить, является второй звук выше или ниже.
- Тест на ритм – прослушать 2 ритмические фразы и ответить, одинаковые они или разные.
- AMVI – проверить ассоциативный музыкальный интеллект.
Как вы понимаете, такого рода тесты не просто проверяют, а еще и тренируют ваше музыкальное восприятие. Поэтому пройти их стоит, даже если вы заранее сомневаетесь в результатах.
Столь же интересен и полезен для развития музыкального слуха онлайн-тест «Какой инструмент играет?» Там предлагается прослушать несколько музыкальных отрывков, и для каждого выбрать 1 из 4-х вариантов ответа. В числе прочего, там прозвучат банджо, скрипка-пиццикато, оркестровый треугольник и ксилофон. Если вам кажется, что подобные задания – это катастрофа, то такой вариант ответа там тоже есть:

Изучив советы и рекомендации по развитию музыкального слуха, вы наверняка поняли, что возможностей для этого – целый океан, даже если у вас нет ни музыкально инструмента, ни времени долго сидеть за компьютером. И эти возможности – все те звуки и вся та музыка, что звучит вокруг нас.
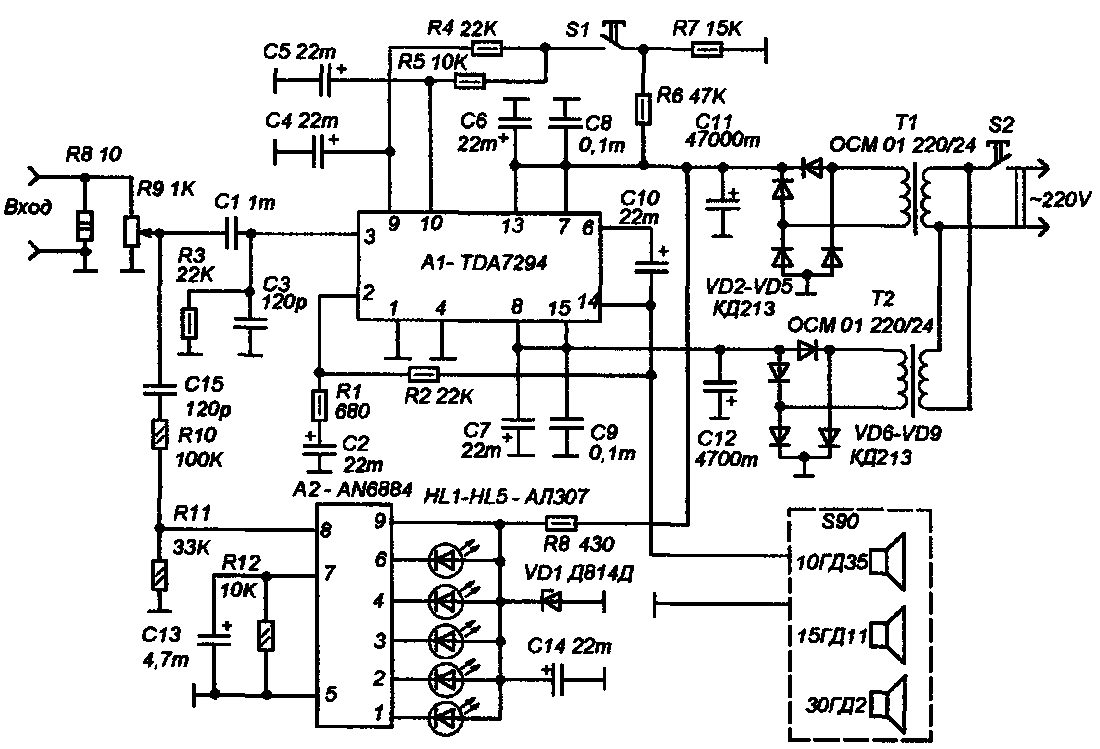
Схема музыкального центра
Напряжение блока питания от компьютера отлично подходит для сборки, +5/12 Вольт. К +5 подключается микросхема, от +12 – подряжается аккумуляторная батарея (необходимо купить). При отсутствии электричества аудио система может работать автономно.

Микросхема LM 7805 преобразует ток в необходимый формат. Конденсаторы установлены для фильтра гармоник. Электролитические конденсаторы с пробивным напряжением 30 В, другие – 55 В. Самое главное правильно соблюдать полярность элементов. Также не рекомендуется подключать микросхему при высоком напряжении, так она будет перегреваться.
Справка! Лучше всего делать отдельные тумблеры питания для низкочастотного усилителя, провести jack к каскаду усилителей. Так можно использовать коробку усилителя от электрогитары. Не запрещено одновременно оборудовать систему разъемом aux.
Не забывайте, что во время эксплуатации низкочастотный усилитель сильно нагревается. Микросхема обязана находиться на алюминиевом радиаторе значительных размеров. По такому же признаку необходимый элемент можно использовать из старого музыкального центра: нужно отыскать самый нагруженный ключ.
От него выходят провода на колонки. Дорожки по микросхеме можно проследить невооруженным глазом. Теперь нужно определить, какое напряжение было использовано в старом устройстве, чтобы собрать в общую конструкцию:
- Скорей всего, заводское оборудование было спроектировано с учетом общепринятых правил.
- При перенапряжении это можно услышать по образуемым меандром искажениям звука. Любое музыкальное произведение в этом исполнении похоже на трэш-рок, это можно легко определить на слух.
- Элементная база современных устройств может поддерживать практически все диапазоны сигналов.
Тесты стерео изображений
Простой стерео тест, который проверяет, правильно ли ваши колонки связаны с их соответствующими каналами.
Стереополярность (Фаза) Звук Тест
При неправильной полярности колонки будут не в фазе. Один будет двигаться, а другой уходить. В месте прослушивания (прямо между динамиками) вытесненный воздух от одного будет отменен другим. Этот эффект — более сильный на низких частотах — приведет к потере низких частот. Это также сильно искажает стереоизображение. Имеется три файла: низкочастотный гул, синусоидальный сигнал 75 Гц и запись на гитаре с соответствующими вариациями «в фазе» и «не в фазе». Если всё настроено правильно, то будут следующие ощущения:
- больше баса с низким грохотом
- звук будет громче с синусоидальной частотой 75 Гц в фазе
- гитарная запись будет звучать, как если бы гитара играла перед вами, а не «внутри» вашей головы.
Если что-то не так просто переверните соединительные провода одного из ваших динамиков, а не обоих!
Тест для субъективной оценки точности воспроизведения стереоизображения
Это тест LEDR расшифровывается как «Диагностическая запись среды прослушивания». Позволяет тестировать вашу стереосистему и акустику помещения на предмет правильной визуализации. Если у вас возникли проблемы с воспроизведением теста LEDR, поищите мешающие поверхности помещения в направлении искажения. Имеется несколько аудиофайлов:
первый (UP Left and Right)- звук должен начинаться примерно на уровне глаз, а затем распространяться по возможности прямо на один или два метра над громкоговорителем.
второй (OVER)- звук должен начинаться с одного динамика и плавно переходить к другому динамику слева направо, а затем возвращаться обратно влево.
третий (LATERAL)- этот сигнал проверяет обычное стереофоническое изображение слева направо.
четвертый (BEHIND) — этот сигнал движется сзади слева направо, затем снова сзади слева.
Стерео восприятие и локализация звука
Имеется следующие сигналы: Тестовый файл (монофоническая запись), Стерео панорамирование, Задержка, Разница во времени и фильтрация нижних частот, Оригинальная бинауральная запись.
Низкочастотный тест локализации звука
Когда частота падает ниже критической частоты — обычно около 80 Гц — становится очень трудно определить местоположение звука. Эти аудиофайлы проверяет точную частоту, когда происходит это явление, в вашей конкретной настройке звука. Если вы используете сабвуфер, его частота кроссовера в идеале должна быть расположена ниже этой критической частоты: только тогда более низкие частоты будут восприниматься так, как если бы они исходили от ваших основных громкоговорителей, а не от угла вашей комнаты для прослушивания, где часто находится ваш сабвуфер.
Компоненты для сборки колонок из автомобильных динамиков
Первым делом необходимо подготовить все необходимые материалы и тщательно изучить последовательность действий. Без этого можно легко ошибиться в процессе работы и не только не добиться положительного результата, но и потратить впустую материалы, которые могли бы быть использованы более рационально.
Итак, что же понадобится для изготовления колонки из автомобильных динамиков:
- сами динамики, желательно коаксиальные;
- деревянные ящики для растений, которые будут использованы для изготовления корпуса;
- циркулярная пила;
- дрель;
- шуруповёрт;
- шлифовальная машинка;
- фанера для крышек;
- напильник и саморезы;
- шпаклёвка и грунтовка для деревянных поверхностей;
- краска для финишного покрытия.
Как развивать музыкальный слух с помощью музыкальной наблюдательности
Музыкальная и слуховая наблюдательность – абсолютно полноправный метод развития музыкального слуха. Прислуживаясь к звукам окружающей среды и слушая музыку осознанно, можно добиться заметных результатов. Пытайтесь угадать, на какой ноте гудит перфоратор или закипает чайник, сколько гитар сопровождает вокал вашего любимого исполнителя, сколько всего музыкальных инструментов принимает участие в музыкальном сопровождении.
Попытайтесь научиться различать на слух арфу и виолончель, 4-струнную и 5-струную бас-гитару, бэк-вокал и дабл-трекинг. Уточним, что дабл-трекинг – это когда вокал или партии инструментов дублируют 2 или более раз. И, само собой, учитесь различать на слух полифонические приемы, которые вы изучили в уроке №4. Даже если вы и не добьетесь от себя феноменального слуха, вы научитесь слышать намного больше, чем слышите сейчас.
Как повлияет запрос в ЖЭС?

Есть еще одна инстанция в которую можно обратиться с жалобой на особо шумных соседей сверху, которым так и хочется насолить. Туда следует обращаться в том случае, если действительно не происходит никаких противоправных действий, которыми является дебош.
К примеру, постоянно где-то лает собака или же просто громкая музыка у соседа сверху. В данных случаях допустимо обращение в ЖЭС. Как правило, сотрудники такого учреждения говорят о том, что возможно провести какую-то беседу, однако не факт, что им откроют квартиру. Поэтому проще позвонить в полицию.
Однако и сотрудники полиции не спешат на помощь, так как их позиция выезда настроена только на противоправные действия, а громкая музыка это работа ЖЭСа. И вот когда круг замкнут, следует думать об альтернативных методах.
Заключение
Саундбар, получаемый в процессе сборки, будет более адаптирован под вкусы и потребности владельца, нежели система, приобретенная в магазине
Важно только уметь обращать внимание на детали: правильно подобрать все необходимые элементы и последовательно выполнять инструкции по сборке
Как можно убедиться из статьи, создание саундбара своими руками – задача хоть и непростая, но увлекательная и, чаще всего, целесообразная. Это помогает не только развить технические навыки, но и создать тот прибор, который хочется именно вам. Остается пожелать будущим сборщикам удачи и замечательного звука.


























