Усилитель для наушников
Усилитель для наушников делают своими руками чаще всего по 2-м причинам. Первая – для слушания «на ходу», т.е. вне дома, когда мощности аудиовыхода плеера или смартфона не хватает для раскачки «пуговок» или «лопухов». Вторая – для высококлассных домашних наушников. Hi-Fi УМЗЧ для обычной жилой комнаты нужен с динамикой до 70-75 дБ, но динамический диапазон лучших современных стереонаушников превышает 100 дБ. Усилитель с такой динамикой стоит дороже некоторых автомобилей, а его мощность будет от 200 Вт в канале, что для обычной квартиры слишком много: прослушивание на сильно заниженной против номинальной мощности портит звук, см. выше. Поэтому имеет смысл сделать маломощный, но с хорошей динамикой отдельный усилитель именно для наушников: цены на бытовые УМЗЧ с таким довеском завышены явно несуразно.

Усилители для наушников на транзисторах и микросхемах
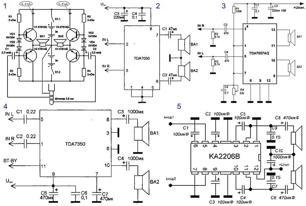
Схема простейшего усилителя для наушников на транзисторах дана на поз. 1 рис. Звук – разве что для китайских «пуговок», работает в классе B. Экономичностью тоже не отличается – 13-мм литиевых батареек хватает на 3-4 часа при полной громкости. На поз. 2 – TDAшная классика для наушников «на ход». Звук, впрочем, дает вполне приличный, до среднего Hi-Fi смотря по параметрам оцифровки трека. Любительским усовершенствованиям обвязки TDA7050 несть числа, но перехода звука на следующий уровень классности пока не добился никто: сама «микруха» не позволяет. TDA7057 (поз. 3) просто функциональнее, можно подключать регулятор громкости на обычном, не сдвоенном, потенциометре.
УМЗЧ для наушников на TDA7350 (поз. 4) рассчитан уже на раскачку хорошей индивидуальной акустики. Именно на этой ИМС собраны усилители для наушников в большинстве бытовых УМЗЧ среднего и высокого класса. УМЗЧ для наушников на KA2206B (поз. 5) считается уже профессиональным: его максимальной мощности в 2,3 Вт хватает и для раскачки таких серьезных изодинамических «лопухов», как ТДС-7 и ТДС-15.
На закуску
В заключение – полнейшая экзотика, усилитель для наушников… на лампах, см. рис., причем всего один канал, для другого нужны еще такие же раритеты. Хотя в этом усилителе реализованы едва ли не все ламповые ритуалы (кроме, пожалуй фиксированного смещения от батареек), он не только и не столько дань любезности вакуумным аудиофилам: при прослушивании на ТДС-7 через этот усилитель сквозного аналога звук, по сравнению с KA2206B, заметно улучшается.

Ламповый усилитель для наушников
Как быть, если хочется сделать все с нуля
Если же вы хотите смонтировать все в уникальном корпусе или использовать для этой цели старую акустику пассивного типа, вам обязательно потребуется усилитель мощности. Если где-то завалялся старый, вопрос можно считать решенным. Тем, у кого под рукой нет ничего подходящего, придется немного поимпровизировать. Идеальное место, где найдется все – небезызвестный AliExpress. Здесь отыщутся как интегральные схемы, которые стоят недорого и могут обеспечить большую выходную мощность на канал, так и стандартные изделия, которые можно приспособить для решения поставленной задачи – создания музыкального центра.
Многих из автолюбителей наверняка посещала мысль об эксплуатации автомобильной магнитолы дома, на даче или в гараже, чтобы получить возможность слушать музыку не только в салоне автомобиля. Возникает несколько вопросов: можно ли это сделать и как подключить автомагнитолу дома самостоятельно?
Хорошая магнитола как правило стоит гораздо дешевле любого музыкального центра, а при наличии многоканальных выходов, появляется возможность собрать полноценный домашний кинотеатр. Который будет обладать достойным качеством звучания, за скромную сумму, но уделить этому моменту немного своего времени всё же понадобится.
Пятый шаг: настройка стыка частот
Завершающим этапом настройки является регулировка звучания мидбасов и сабвуфера до гармоничного комплексного звучания музыки. При предварительной настройке уже устанавливались параметры LPF, которые могут иметь разницу с низкими частотами фронтальных динамиков. Из-за этого при проигрывании могут возникать ощутимые провалы. Например, если на фильтре LPF был установлен параметр в 50 Гц, а фронтальные динамики работают с частотой 100 Гц, то звучание будет происходить с провалом частот в диапазоне от 51 до 99 Гц. Это не значит, что фильтр отрежет их полностью. Он только плавно снижает звучание частот, лежащих за пределами указанного параметра, а не вырезает их полностью, но это все равно слишком ощутимо на слух. Для устранения такого эффекта следует провести дополнительную коррекцию параметром фильтра LPF. Для этого нужно:
- Запустить через акустическую систему музыку, богатую низкими частотами.
- Повернуть фазовращатель фильтра на несколько позиций по направлению против часовой стрелки. Такая регулировка выравнивает звучание.
- Если провалы все еще ощутимы. то фазовращатель фильтра поворачивается на три фазы по направлению часовой стрелки.
Как рассчитывается номинальная мощность акустических систем JBL Professional?
Как было отмечено, динамик АС может быть поврежден в результате перегрева звуковой катушки или избыточной раскачки в низкочастотной области. В идеале нам нужен стандартный тестовый сигнал, в котором приняты в расчет оба этих вида повреждений и в то же время применимый на практике. Он описывается стандартом Международной электротехнической комиссии (IEC) № 268-5. Это сигнал типа розовый шум с коэффициентом амплитуды нагрузки 6 дБ, фильтрованный на 12 дБ на октаву ниже 40 Гц и выше 5 кГц.
Для определения номинальной мощности на испытуемые экземпляры динамиков подается тестовый сигнал с постепенным увеличением мощности и выявляется тот ее уровень, который они способны выдерживать в течение восьми часов. Подробности процесса тестирования приведены на рис. 3.

Мы уже упоминали выше, что коэффициент амплитуды нагрузки составляет 6 дБ. Поясним это в подробностях. Коэффициент амплитуды соотносится с пик-фактором сигнала и является точной мерой пикового значения шума, связанного со средней «нагревающей способностью» сигнала для звуковой катушки. Величина 6 дБ означает, что на конкретный динамик или преобразователь подается сигнал, мощность которого в четыре раза превышает среднюю. Например, при тестировании этим методом динамика с номинальной мощностью 150 Вт на него в течение восьми часов подавался бы сигнал с мгновенной мощностью 600 Вт. Этот метод настолько хорошо отвечает реальным условиям работы динамиков, что компания JBL теперь применяет его для всех акустических систем, отказавшись от всех ранее использовавшихся показателей мощности.
ТОП-3 бюджетные модели саба для сборки домашнего кинотеатра – рейтинг лучших
Теперь разберём топовые бюджетные модели сабвуферов.
Mission MS-200. Средняя стоимость – 13 тыс. рублей.

Отличный вариант для малогабаритной комнаты. Дизайн корпуса данной модели весьма стандартный. Его габариты 39 см * 36 см * 37 см. Сделан из качественного МДФ, отделан полимерной плёнкой.
Отдача усилителя – 120-250 Вт. Главные преимущества Mission MS-200 – соотношение цены и качества, высокая точность воспроизведения звука, простая настройка.
JBL Sub 250P. Средняя стоимость – 19 тыс. рублей.
Размеры колонки – 42 см * 34 см * 38 см. Имеет весьма привлекательный вид, и несколько видов отделки. Оснащён усилителем класса «D», поэтому отдача усилителя – 200-400 Вт, что огромная редкость для сабвуферов данного ценового диапазона. Звучание приятное, с плотными и глубокими басами.

Velodyne Impact. Средняя стоимость – 24 тыс. рублей.
Сабвуфер Velodyne Impact 10 в рейтинге топовых недорогих моделей держится уже не первый год. Габариты акустической системы – 32 см * 35 см * 36 см. Корпус добротный, оснащён небольшими ножками. Вес устройства – 11,3 кг. Динамическая мощность усилителя – 150 Вт. Velodyne Impact 10 интересен для помещений до 25 кв. м. Здесь он обеспечит весьма качественное звучание с густыми басами.

Какой усилитель нужен для сабвуфера
Автомобильные низкочастотные усилители могут быть следующих типов:
- Одноканальные
- Двухканальные
- Четырёхканальные
Низкочастотные конструкции для усиления звука с другим числом каналов используются крайне редко. Подбор усилителя к сабвуферу зависит от нескольких факторов. Прежде всего, это мощность низкочастотного динамика.
Устройства с одним каналом (моноблоки) предназначены для подключения только одной акустической системы. Чаще всего это именно сабвуфер. Выбор моноблока для сабвуфера оправдан в том случае, когда фронтальные и тыловые колонки автомобильной системы обеспечивают качественный и комфортный звук в салоне и не хватает только хороших басовых частот. Моноблок собран по схеме класса «D», допускает работу на низкоомную нагрузку порядка 1-2 Ом и обеспечивает большую выходную мощность. В блок встроен эффективный кроссовер низких частот и предусмотрена возможность подключения выносного регулятора усиления.Как подобрать усилитель к сабу.
Двухканальный модуль предназначен для подключения двух акустических систем. Чаще всего они используются для подключения мощного сабвуфера по мостовой схеме или для работы на громкоговоритель с двумя звуковыми катушками. УНЧ с четырьмя каналами может использоваться в разной конфигурации. Это могут быть 4 колонки или два фронтальных динамика и низкочастотный канал, включенный «мостом». Блок с четырьмя каналами усиления часто применяется для подключения двух сабвуферов. Пятиканальный блок может быть использован в случае полного отказа от штатной автомобильной системы воспроизведения звука.Это позволяет заменить фронтальные и тыловые колонки на боле качественные и добавить к звуковой системе низкочастотный канал.
Как подключить активный сабвуфер через усилитель?
Усилитель чаще всего оснащается специальным RCA-каналом, рассчитанным на подсоединение активных сабвуферов. В некоторых моделях предусматривается даже несколько входов, что расширяет акустические возможности аппаратуры. От пользователя требуется лишь подготовить RCA-кабель оптимальной длины и подключить его к соответствующему разъему. Что касается одновременного использования двух входов, то эту схему помогают реализовать мощные домашние сабвуферы, подключаемые через кабель-разветвитель. При таком способе взаимодействия сабвуфер удвоит входную чувствительность, однако заметного влияния на объемность звучания такое решение не окажет.
Также стоит иметь в виду, что сабвуферы обычно комплектуются правым и левым высокоуровневыми каналами
В случае с такой акустикой особенно важно не прогадать в выборе кабеля. Желательно отдавать предпочтение медному моножильному проводу, который сохранит максимальный объем сигнала
Впрочем, если используется домашний активный сабвуфер из бюджетной категории, то в увеличении производительности подсоединяемой оснастки особого смысла не будет.

Усилитель своими руками мощностью 4х22 Вт

В том случае если трансформатор устанавливается не только для блока питания, его необходимо отделить от БП усилителя. В нашем конкретном случае мы изготавливали усилитель своими руками, который будет использоваться с домашним компьютером. Именно поэтому было принято решение связать питание компьютера с включением усилителя.
Для этого использовалась специальное реле, которое позволило коммутировать блок питания усилителя и блок питания компьютера. Какой-либо сложности в выполнении данной работы нет. Планируя изготовление усилителя, вы должны помнить о том, что качественные мощные усилители позволяют получать качественный звук, но при этом появляется проблема с охлаждением устройства.
Оптимальным показателем напряжения для домашних усилителей, созданных своими руками, является показатель в 15 вольт. Именно такого показателя напряжением мы и рекомендуем вам придерживаться при изготовлении усилителя. Перейдем непосредственно к сборке усилителя. Схема сборки более чем примитивна, что позволяет выполнить ее навесным монтажом.
Монтируем микросхему на радиатор для чего рекомендуется использовать специальную термопасту, что позволит улучшить показатели теплообмена. Чтобы лишние контакты не мешали при пайке, вы можете их откусить кусачками. Отгибаем необходимые контакты и в полном соответствии со схемой спаиваем их паяльником.
Чтобы повысить надежность соединения необходимо использовать специальный термоклей, который также позволит избежать опасности возникновения короткого замыкания между проводами и конденсаторами. Использовать такой термоклей необходимо после того как все элементы будут припаяны к микросхеме.
На этом наш усилитель звука полностью готов. Вы можете подключаться его к источнику питания и проводить пробное прослушивание. Вам останется лишь декорировать микросхему, что позволит придать ей аккуратный внешний вид. В данном случае можем порекомендовать вам использовать корпус от старого CD-дисковода, в котором с легкостью помещается микросхема усилителя и охлаждающие радиаторы.
Крепим все на термоклей и устанавливаем небольшой светодиод.Подключаем светодиод к питанию и убираем все провода внутри корпуса. Также вы можете использовать в качестве корпуса для усилителя металлические контейнеры. В подобном случае показатель охлаждения будет даже лучше, нежели чем при использовании корпуса от старого дисковода.
Не забудьте лишь проделать в металлическом корпусе вентиляционные отверстия. Усилитель своими руками готов и вы можете подключить его к источнику звука. Как вы можете видеть, изготовление такого усилителя не представляет сложности и имеет минимальную стоимость.
Стоимость используемых радиокомпонентов в усилителе мощности
- Диодный мост 1000в 8А 20 рублей.
- Термопаста 40 рублей.
- Термопаста 40 рублей.
- Конденсаторы (0,22 мкф 4 шт. 0,1 мкф 2 шт.) 35 рублей.
- Конденсатор 25В 6800мкф 38 рублей. 1 шт.
- Микросхемы TDA1558Q – 80 рублей. 1шт.
Предназначение и технические параметры
На самом деле усилитель повышает не только громкость, но и качество звучания даже при тихом проигрывании. Потому установка оборудования будет полезной и любителям музыки оглушительной силы и автомобилистам, предпочитающим умеренный режим прослушивания.
При воспроизведении аудиотреков на предельно высокой громкости без применения усилителя обычно наблюдаются искажения звука. Происходит это из-за несоответствия выходной мощности элементов акустической системы с коэффициентом нелинейных искажений. Даже самое современное оснащение автомобиля аудиоаппаратурой со встроенными усилителями не даёт тех результатов, которые можно получить, дополнительно установив хороший усилитель. Большая выходная мощность устройства обеспечивает повышенную чистоту звука и увеличивает верхний порог громкости, что неподвластно стандартной магнитоле.

Усилители различаются между собой по многим параметрам. Они могут иметь разное число каналов, которые используются в зависимости от схемы подключения, то есть количества подключаемых сабвуферов и колонок. Конструктивно приборы делятся на цифровые и аналоговые. Первые обрабатывают цифровой сигнал, вторые – электрический. Цифровой усилитель позволит персонально подобрать регулируемые параметры и запомнить характеристики частот для конкретной колонки акустики.
Подбираются приборы с учётом основных параметров, мощности и диапазона частот. Именно выходная мощность является главным показателем, при выборе которого следует учитывать фронтальные и тыловые динамики. Для колонок данный параметр должен составлять 75 – 100 Вт, а для сабвуфера 150 – 300 Вт. Характеристики частот устройства позволяют подстроить звучание акустики соответственно особенностям интерьера автомобиля. Они позволяют ослабить частоты, взаимодействующие с элементами салона, и усиливают при поглощении звука интерьерными составляющими.
Проблемы с подключением сабвуфера
При самостоятельном подключении сабвуферов могут возникать проблемы с его работой. Наиболее распространенными ошибками являются неправильное соединение, а также плохой контакт или использование проводников недостаточного сечения.
Примеры проблем, с которыми сталкивались пользователи:
- После подключения сабвуфера активируется питание, индикатор «power» зажигается, но звук не воспроизводится. Причиной подобного поведения является недостаточно хороший контакт с массой. Рекомендуется установить дополнительный массовый провод от аккумулятора. Кабель должен обладать сечением, сопоставимым с сечением заземления усилителя.
- Некоторые магнитолы оснащены линейными выходами, предназначенными для установки только активного сабвуфера. Подключение пассивного устройства выполняется через активный конвертер аналогового сигнала. При прямом подсоединении сабвуфер работает тихо и прерывисто. Применение конвертера подразумевает подключение основных динамиков через усилитель.
- При подключении активного сабвуфера к двум сигнальным кабелям RCA, идущим от магнитолы, происходит снижение громкости. Отключение одного входа восстанавливает работу. Это связано с тем, что в конструкции усилителя имеется так называемый удвоитель сигнала. В этом случае достаточно оставить один кабель, а второй не использовать.
- Активный динамик установлен через тюльпаны RCA. Звук тихий, при попытке добавить громкость возникают шумы и хрипы. Причиной может быть недостаточное сечение проводов или неисправность предохранителя линейных выходов (имеется на магнитолах ряда производителей, например, Pioneer).
Терминология
Термин «класс D» иногда неправильно понимают как означающий « цифровой » усилитель. Хотя некоторые усилители класса D действительно могут управляться цифровыми схемами или включать устройства цифровой обработки сигналов, силовой каскад имеет дело с напряжением и током как функцией неквантованного времени. Малейший шум, погрешность синхронизации, пульсации напряжения или любая другая неидеальность немедленно приводят к необратимому изменению выходного сигнала. Те же ошибки в цифровой системе приведут к неверным результатам только тогда, когда они станут настолько большими, что сигнал, представляющий цифру, будет искажен до неузнаваемости. До этого момента неидеальности не влияли на передаваемый сигнал. Как правило, цифровые сигналы квантуются как по амплитуде, так и по длине волны, тогда как аналоговые сигналы квантуются в одной (например, ШИМ) или (обычно) ни в одной величине.
Описание работы схемы усилителя
Стерео сигнал подается на разъем In через C1 (100nF) и R1 (2,2 М) на первом канале и C2 (100nF) и R2 (2,2 М), в другом канале. Затем он поступает на вход операционного усилителя U1A (TL074). Потенциометром P1 (220k), работающем в цепи обратной связи усилителя U1A, выполняется регулировка усиления всей системы. Далее сигнал подается на фильтр второго порядка с элементами U1B (TL074), R3 (68k), R4 (150к), C3 (22nF) и C4 (4,7 nF), который работает как фильтр Баттерворта. Через цепь C5 (220nF), R5 (100k) сигнал поступает на повторитель U1C, а затем через C6 (10uF) на вход усилителя U2 (TDA2030).
Конденсатор С6 обеспечивает разделение постоянной составляющей сигнала предусилителя от усилителя мощности. Резисторы R7 (100k), R8 (100k) и R9 (100k) служат для поляризации входа усилителя, а конденсатор C7 (22uF) фильтрует напряжение смещения. Элементы R10 (4.7 k), R11 (150к) и C8 (2.2 uF) работают в петле отрицательной обратной связи и имеют задачу формирования спектральной характеристики усилителя. Резистор R12 (1R) вместе с конденсатором C9 (100nF) формируют характеристику на выходе. Конденсатор C10 (2200uF) предотвращает прохождение постоянного тока через динамик и вместе с сопротивлением динамика определяет нижнюю граничную частоту всего усилителя.
Защитные диоды D1 (1N4007) и D2 (1N4007) предотвращают появление всплесков напряжений, которые могут возникнуть в катушке динамика. Напряжение питания, в пределах 18-30 В подается на разъем Zas, конденсатор C11 (1000 – 4700uF) – основной фильтрующий конденсатор (не экономьте на его ёмкости). Стабилизатор U3 (78L15) вместе с конденсаторами C12 (100nF), C15 (100uF) и C16 (100nF) обеспечивает подачу напряжения питания 15 В на микросхему U1. Элементы R13 (10k), R14 (10k) и конденсаторы C13 (100uF), C14 (100nF) образуют делитель напряжения для операционных усилителей, формируя половину напряжения питания.
Критерии выбора колонок в авто

Чтобы акустика в автомобиле всегда радовала вас хорошим звучанием, важно не только приобрести дорогую автомагнитолу, но и правильно подобрать усилитель, а также динамики. Именно от колонок во многом будет зависеть качество воспроизводимого звука
Подбор колонок для транспортного средства лучше осуществлять с учетом следующих критериев:
Определитесь со стоимостью. Вы должны отталкиваться от своих финансовых возможностей, это позволит сформировать определенный круг изделий.
Подбирая недорогие автомобильные динамики, следует в первую очередь определиться с производителем. Разумеется, элитные производители, зарекомендовавшие себя на отечественном рынке с положительной стороны, всегда будут выпускать более дорогие изделия. Но в этом случае, как правило, высокая цена обусловлена достойным качеством
На сегодняшний день наиболее популярными компаниями в области производства колонок являются Pioneer, MTX, Alpine, Kenwood и прочие.
Покупая акустику для своей машины, также следует обратить внимание на подвес. Желательно, чтобы он был прорезиненным, а не матерчатым, это позволит избежать вибраций и помех.
На многих авто в передней части кузова устанавливаются специальные твитеры — пищалки
Наиболее оптимальным вариантом будут шелковые твитеры, они позволят обеспечить наиболее качественный и мягкий звук.
Учитывайте размеры посадочных мест, отведенные под акустику в вашем авто — в дверях, а также в задней полке и в центральной консоли (если имеются). Размеры должны соответствовать вплоть до сантиметров, поскольку в противном случае изделия просто не станут в место монтажа и придется «колхозить», чтобы их установить.
Также не менее важным фактором являются и особенности автомагнитолы. Вполне возможно такое, что даже качественные и дорогие изделия будут играть не особо эффективно с определенной моделью магнитолы. Если вы используете дешевую качественную аудиосистему, то никакие колонки не позволят улучшить качество ее звука, если в ней установлен низкокачественный усилитель.
Если вы цените качественное изделие, то нужно также определиться со сложностью системы. К примеру, многие автолюбители дополняют акустику в своих авто сабвуферами и дополнительными усилителями.
Один из самых важных параметров, которые следует учесть — это мощность изделий. Этот критерий играет хоть и важную, однако не самую основную роль, то есть даже наиболее мощные колонки не смогут гарантировать чистое звучание, поскольку оно зависит и от других критериев. На упаковке изделий может быть указана максимальная мощность (есть еще номинальная и пиковая), обычно это делается для привлечения потенциальных покупателей. Мы рекомендуем обращать внимание при покупке именно на номинальную мощность — этот критерий наиболее оптимальный.

Подключение и настройка сабвуфера в системе домашнего кинотеатра – пошаговая инструкция с фото
Как ни странно, процесс подключения сабвуфера от ДК начинаем с выбора «правильного» места для его установки. В идеале устройство размещаем рядом с фронтальным динамиком.

Размещение саба – важный момент
Но, к сожалению, сделать это не всегда удаётся. Тогда устанавливаем саб туда, где он не будет путаться под ногами, с учётом некоторых правил. А именно:
- Для получения большего баса устанавливаем рядом с несущей стеной, для более деликатного звучания – в глубине помещения.
- Сабвуфер с фазоинвертором отодвигаем от стены на 20-30 см.
- Не размещаем динамик рядом с тонкой стеной, окном, сервантом и т.п. При работе саба подобные поверхности будут вибрировать, что добавить некую грязь в звучание.
Подключение
В процессе подключения сабвуфера, в принципе, нет ничего сложного. К системе подсоединяем одним из трёх способов. Рассмотрим каждый.
- Первый вариант, самый простой и распространённый – это подключение канала низкочастотных эффектов (LFE или Low Frequency Effect) к ресиверу ДК. Подойдёт практически для каждого AV-ресивера, а также усилителя с отдельным выходом для саба. Для подключения используем кабель сабвуфера. Входы и выходы следующие: на ресивере, как правило, «SUB OUT» или «Subwoofer Out»; для саба – «LFE INPUT», «LINE IN». После не забываем включить устройство в ближайшую розетку. Если на ресивере нужный разъём всего один, а подключить нужно несколько устройств, рекомендуем воспользуемся У-образным сабвуферным кабелем.
- Если же вышеупомянутых входов и выходов на имеющейся технике нет, ищем другие, и подключаем, используя один из двух нижепредложенных вариантов.


Подключение кинотеатра
Настройка
После установки сабвуфера, а также его подключению к источнику сигнала и сети, переходим к настройке оборудования.
Проверяем и в случае необходимости корректируем следующие параметры:
- При наличии регулятора фильтра верхних частот (ФВЧ), устанавливаем максимальное допустимое значение – обычно 120 Гц.
- Переключатель фазы устанавливаем на «0» или «Normal», регулятор – в крайнее положение («0»).
- Регулятор громкости рекомендуется устанавливать на 1/3 от наибольшего значения.
- Рекомендуемая частота раздела кроссовера – 80 Гц.
- На AV-ресивере выбираем «Stereo» в качестве режима звучания.
Проблемы дизайна
Скорость переключения
Две важные проблемы при проектировании схем драйверов MOSFET в усилителях класса D заключаются в том, чтобы максимально сократить время простоя и работу в линейном режиме. «Мертвое время» — это период во время переключения, когда оба выходных полевых МОП-транзистора переведены в режим отсечки и оба «выключены». Мертвые времена должны быть как можно более короткими, чтобы поддерживать точный выходной сигнал с низким уровнем искажений, но слишком короткие мертвые времена приводят к тому, что MOSFET, который включается, начинает проводить ток до того, как MOSFET, который выключается, перестанет проводить. Полевые МОП-транзисторы эффективно замыкают выходной источник питания через себя в состоянии, известном как «сквозной проход». Между тем, драйверы MOSFET также должны как можно быстрее переводить полевые МОП-транзисторы между состояниями переключения, чтобы минимизировать количество времени, в течение которого полевой МОП-транзистор находится в линейном режиме — состоянии между режимом отсечки и режимом насыщения, когда полевой МОП-транзистор не включен ни полностью, ни полностью. выключен и проводит ток со значительным сопротивлением, создавая значительное тепло. Отказы драйверов, которые допускают прострел и / или слишком большую работу в линейном режиме, приводят к чрезмерным потерям, а иногда и к катастрофическому отказу полевых МОП-транзисторов. Также есть проблемы с использованием ШИМ для модулятора; по мере того, как уровень звука приближается к 100%, ширина импульса может стать настолько узкой, что это будет препятствовать способности схемы драйвера и полевого МОП-транзистора реагировать. Эти импульсы могут сокращаться до нескольких наносекунд и могут привести к вышеуказанным нежелательным условиям сквозного и / или линейного режима. Вот почему другие методы модуляции, такие как модуляция плотности импульсов, могут приблизиться к теоретической 100% эффективности, чем ШИМ.
Электромагнитная интерференция
Переключаемый силовой каскад генерирует как высокие значения dV / dt, так и dI / dt, которые вызывают излучаемое излучение всякий раз, когда какая-либо часть схемы достаточно велика, чтобы действовать как антенна . На практике это означает, что соединительные провода и кабели будут наиболее эффективными излучателями, поэтому больше всего усилий следует направить на предотвращение попадания высокочастотных сигналов на следующие:
- Избегайте емкостной связи при коммутации сигналов в проводке.
- Избегайте индуктивной связи различных токовых контуров силового каскада с проводкой.
- Используйте одну сплошную заземляющую пластину и сгруппируйте все разъемы вместе, чтобы иметь общий опорный радиочастотный сигнал для развязывающих конденсаторов.
- Перед выбором компонентов включите эквивалентную последовательную индуктивность конденсаторов фильтра и паразитную емкость катушек индуктивности фильтра в модель схемы.
- Везде, где встречается звон , найдите индуктивную и емкостную части резонансного контура, который его вызывает, и используйте демпферы с параллельным RC или последовательным RL для уменьшения добротности резонанса.
- Не заставляйте полевые МОП-транзисторы переключаться быстрее, чем это необходимо для выполнения требований к эффективности или искажениям. Искажения легче уменьшить, используя отрицательную обратную связь, чем ускоряя переключение.
Конструкция блока питания
Усилители класса D предъявляют дополнительные требования к источнику питания, а именно, чтобы он мог поглощать энергию, возвращаемую от нагрузки. Реактивные (емкостные или индуктивные) нагрузки накапливают энергию в течение части цикла и возвращают часть этой энергии позже. Линейные усилители рассеивают эту энергию, усилители класса D возвращают ее в источник питания, который должен каким-то образом сохранять ее. Кроме того, полумостовые усилители класса D передают энергию от одной шины питания (например, положительной шины) к другой (например, отрицательной) в зависимости от знака выходного тока. Это происходит независимо от того, резистивная нагрузка или нет. Источник должен либо иметь достаточно емкостного накопителя на обоих рельсах, либо иметь возможность передавать эту энергию обратно.
Выбор активного устройства
Активные устройства в усилителе класса D должны действовать только как управляемые переключатели и не должны иметь особо линейного отклика на управляющий вход. Обычно используются биполярные транзисторы или полевые транзисторы. Вакуумные лампы могут использоваться в качестве устройств переключения мощности в усилителях звука класса D.
Для чего нужен отдельный усилитель
Если выражаться простым языком, автоусилитель для сабвуфера – это отдельный источник энергии звуковых колебаний. Он никак не связан с общей схемой магнитолы. Этим достигается:
- резкое падение искажений сигнала и кристально чистый звук;
- отсутствие проблем с балансировкой мощности на каналах, что всегда присутствует в штатных устройствах;
- дополнительные возможности регулирования параметров звука;
- максимальная громкость, которую может выдать сабвуфер.
Внешний усилитель звука работает в своем собственном режиме, вместе с низкочастотным громкоговорителем представляет изолированную систему. Внутри она может иметь какие угодно сложные регулировки. Это значительно расширяет возможности всей структуры звуковоспроизведения в машине.






























