Улучшенный усилитель Василича
- Ivan
- Усилители мощности
- 13.06.2015 20:44
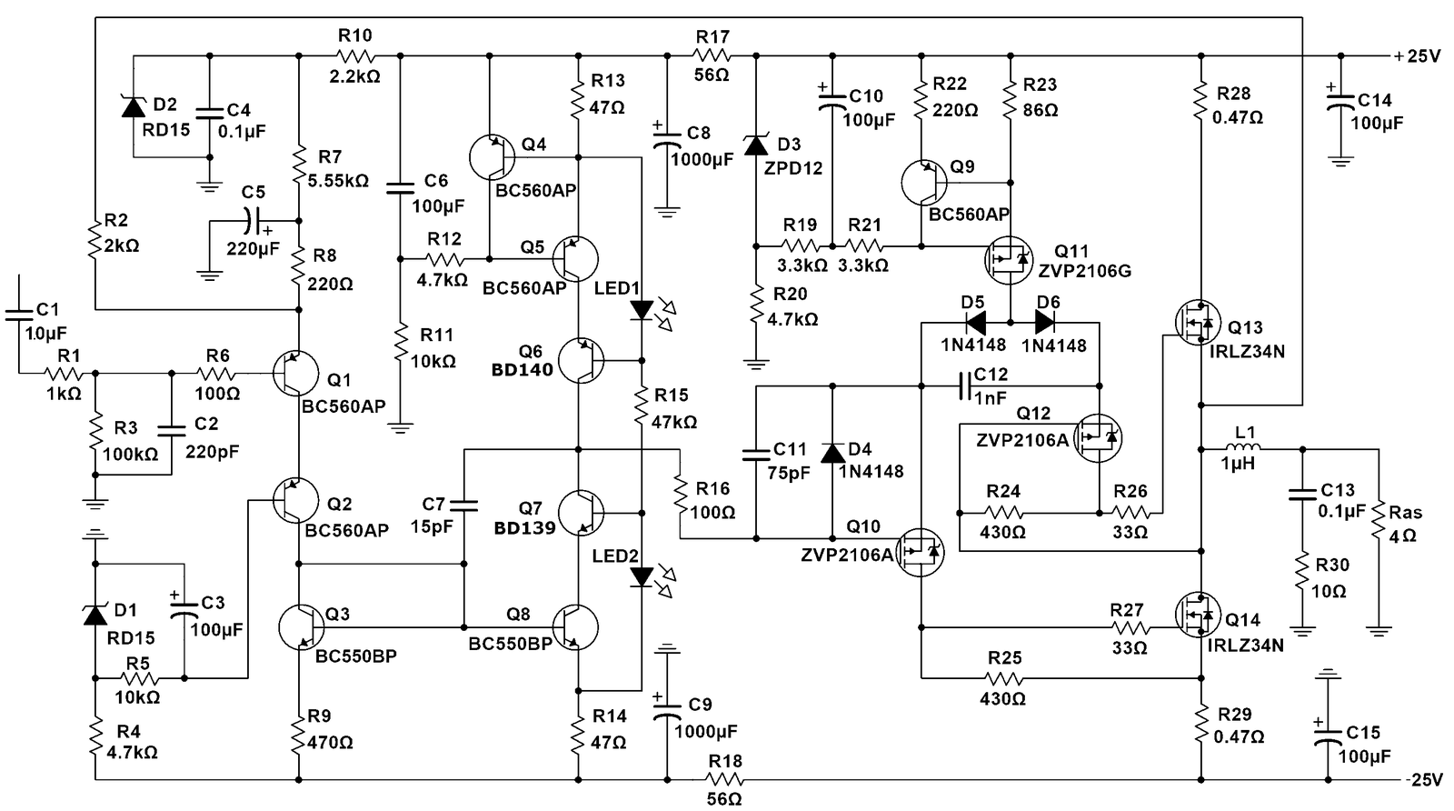
В отличие от предыдущей версии усилителя Василича с N-канальным выходным каскадом Никитина в новой схеме я отказался от блока питания с плавающей средней точкой. Это позволило значительно улучшить качество воспроизведения низкочастотного диапазона ЗЧ и исключить возможную генерацию на ультранизких частотах при сложной нагрузке. Также мною был модернизирован усилитель напряжения (я отказаться от токового зеркала Вилсона в пользу схемы с плавающим каскодом), что значительно увеличило скорость нарастания выходного напряжения. В связке с новым усилителем напряжения работает, хорошо себя зарекомендовавший, улучшенный N-канальный выходной каскад Алексея Никитина (Q9-Q14) В качестве выходных транзисторов использован IRLZ34N (N-канальный MOSFET с пороговым напряжением на затворе +1. +2В). Схема нового усилителя мощности звуковой частоты приведена ниже.

- +1
Схема принципиальная

Электрическая схема этого предусилителя имеет свой прототип. Это один из самых уважаемых производителей аудиоусилителей, который является одним из лучших в данной отрасли.


Схема довольно проста, но в данном случае простота это очень даже хорошо, иногда что-то менее сложное работает лучше, чем навороченные устройства. Также приводятся рисунки печатных плат, для облегчения грамотной разводки звуковых цепей. Питать его можно от такого стабилизатора.

На входном каскаде предварительный усилителя собран буфер, затем регулировка тембра с возможностью его отключения с помощью реле, то есть с функция Direct. Реле может управляться подачей напряжения на его контакты от любой автоматики или кнопки. Реализация этой задачи зависит от нашего воображения, можете использовать микроконтроллер, расположенный в усилителе. Тут регулировка тембра невелика и находится в пределах, может быть слишком малых для людей, которым нравится глубокий бас. Этот предусилитель ориентирован скорее на тех людей, которые лишь слегка регулируют цветовой тон, чтобы немного облегчить прослушивание.
Об истории советских усилителей
Аудиотехника в СССР начала развиваться сразу после создания страны. Первый стереоусилитель в стране поступил в серийное производство в 1927 году, и с тех пор в стране появлялись новые разработки. За всю историю СССР в серийное производство поступили несколько десятков моделей (около 30) усилителей. Одни из них остаются довольно качественными даже в наше время, другие же не особо отличились даже для своего времени. Тем не менее, есть несколько удачных моделей, которые выглядят достойно спустя несколько десятилетий.
Те, кто много сталкивается с советскими усилителями, крайне не рекомендуют покупать аудиотехнику сделанную в конце 80-х и начале 90-х годов. Качество усилителей в это время значительно пострадало из-за политической обстановки в стране. Куда легче найти рабочий усилитель 70-х, чем рабочий же конца 80-х. Также особенность техники этих годов в том, что элементы усилителей часто подвергались замене, и это видно невооруженным взглядом. Это является еще одним подтверждением ненадежности усилителей того времени.
Надёжный усилитель 70-х годов
Список пассивных компонентов
Резисторы
- 100k — 10 шт.
- 470 — 4 шт.
- 2k7 — 2 шт.
- 2k2 — 2 шт.
- 2k — 4 шт.
- 22k — 2 шт.
- 1k5 — 4 шт.
- 15k — 2 шт.
- 1k2 — 2 шт.
Конденсаторы
- 10 мкФ / 25 В — 2 шт.
- 47pF — 2 ед.
- 100uf / 25В — 2 ед.
- 100nF — 6 ед.
- 1N5 — 2 ед.
- 10uF / 25В — 2 ед.
- 4N7 — 2 ед.
- 10uF / 50V — 2 ед.
- 220pF — 2 ед.
- 10u / 50V — 2 шт.
- 100 мкФ / 25 В — 2 шт.
Потенциометры
- TREBLE 20kB
- BASS 20kB
- VOLUME 50kA (все двойные)

Микросхемы ОУ желательно ставить как на схеме (они малошумящие), но можете и другие подходящие операционные усилители попробовать применить сюда.
| Создан: | 7 января 2015 |
| Статей: | 7 |
| Подписчиков | 9 |
| Администраторы (1): | admin |
| Модераторы (0): | Модераторов здесь не замечено |
- RSS
- подписаться на блог
- Подробнее
Качественный усилитель с токовой ООС
- admin
- Усилители мощности
- 15.03.2015 21:24

Как я уже писал ранее, находясь под впечатлением от прослушивания ЦАП Lynx D60 и усилителей Lynx17 и усилителя Василича я пришел к мысли обновить свой усилитель. До этого в моей системе верой и правдой трудился усилитель Лайкова 6й версии. Но после качественного улучшения источников звука в домашней аудио системе его качества оказалось явно недостаточно, чтобы раскрыть их потенциал. Сначала была предпринята попытка улучшения звука усилителя, было замечено, значительное ухудшение параметров усилителя с уменьшением сопротивления нагрузки. Была предпринята попытка разгрузить драйверный каскад усилителя установив на выход полевые транзисторы. Удачно были закуплены литеральные полевые транзисторы ALF16n16w/ALF16p16w.
Переделка и доработка усилителей СССР
Умельцы еще со времен Советского Союза пытались улучшить качество звука, которое воспроизводят усилители. В конструкцию вносили изменения: меняли систему питания, замене подвергались конденсаторы, диоды, транзисторы и другие компоненты. Такие переделки были доступны только опытным радиолюбителям, которые обладали необходимыми навыками и деталями. Некоторые люди занимаются переделкой и сейчас. Качество звучания правильно модернизированного усилителя приближается к таковому у современных усилителей из средней ценовой категории.
Чтобы пользоваться советским усилителем, вовсе необязательно что-то менять в его конструкции. Модели, представленные в нашем рейтинге, хорошо звучали с завода, соответственно обязательной переделке подвергать их не нужно. Некоторые люди обеспокоены сохранностью компонентов, но с этим все в порядке. В 99% случаев даже конденсаторы 60-летней давности сохраняют свою емкость и соответствуют изначальным техническим характеристикам. Исключение — компоненты отдельных моделей или заводской брак.
Источник питания
Для получения высоких заявленных характеристик мы разработали малошумящий источник питания для предварительного усилителя.
Увеличение по клику
Он обеспечивает стабилизированные выходные напряжения ± 15 В и + 5 В для самого предварительного усилителя и дополнительных блоков. Плата блока подключена к трансформатору с выходным напряжением переменного тока ~15В (две обмотки). Диодный мост (D1-D4) и два конденсатора по 2200мкФ выпрямляют и фильтруют переменное напряжение и обеспечивают примерно ± 21 В постоянного напряжения. Регулируемые стабилизаторы LM317 и LM337 выдают на выходе ± 15 В благодаря резисторам 100 Ом и 1,1 кОм, подключенным к выводам «OUT» и «ADJ».
Мы использовали регулируемые стабилизаторы, потому что их управляющие выводы «ADJ» можно «оторвать» от земли, чтобы улучшить подавление пульсаций, что мы сделали с использованием конденсаторов 10 мкФ. Защитные диоды (D5 и D7) обеспечивают разрядный путь для конденсаторов, если выход случайно замыкается на землю.
Два диода (D6 и D8) в обратном включении защищают выход каждого плеча в случае неисправности другого.
Стабилизатор на фиксированное выходное напряжение 7805 (REG3) используется для получения напряжения + 5V. Резистор номиналом 100Ом служит для снижения рассеиваемой мощности на микросхеме стабилизатора. Этот резистор не так важен для модуля предварительного усилителя, но существенно облегчит тепловой режим стабилизатора при подключении дополнительных блоков.
Поскольку от источника питания +5В потребляется дополнительная мощность только положительной полярности, для балансировки плеч выпрямителя в отрицательное плечо включен резистор номиналом 330Ом, который обеспечивает одинаковую скорость разряда конденсаторов фильтра при выключении.
Продолжение следует…
Удачного творчества!
Стать подготовлена по материалам журнала «Практическая электроника каждый день»
Вольный перевод статьи — Главный редактор «РадиоГазеты».
Принципиальная схема
Предусилитель состоит из двух идентичных каналов. На всех схемах будет представлен левый канал. Кроме того схема разделена на две секции: коммутатор входов и непосредственно сам усилитель.
Принципиальная схема коммутатора входов:
Увеличение по клику
В конструкции предусмотрено 5 входов RCA для подключения различных устройств. Они обозначены «CD», «DVD» и «TAPE» (разумеется можете обозвать их по-своему).
Шестой разъём (CON13) служит для прямой трансляции сигнала с выбранного входа. Эта функция подсмотрена в промышленных аппаратах и была актуальна в эпоху магнитной записи. Может кому-то и сегодня пригодится.
Реле коммутатора управляются транзисторами и запитаны от источника с напряжением +5В. Общий провод (земля) этого источника не связан с общим проводом источника питания самого предварительно усилителя (на схеме они имеют разные обозначения). Это сделано для снижения помех при коммутации.
Реле срабатывают при подключении базы управляющего транзистора к общему проводу. В самом простом случае для управления можно использовать галетный переключатель.
Увеличение по клику
На схеме также показаны реле RLY6 и RLY7 и их цепи управления. Они служат для коммутации выходного сигнала усилителя, но об этом мы расскажем позже.
Схема усилителя и его ремонтопригодность
Схема усилителя «Радиотехника» четко дает понять, что перед нами качественное устройство родом из Советского Союза. Так хорошо уже никто не делает. В Союзе технику создавали на десятки лет. Сейчас же все компании гонятся за прибылью. Поэтому современная техника работает до первой поломки. Потом нужно идти покупать новое устройство. Здесь же все детали взаимозаменяемы. Даже если какие-то компоненты уже прекратили выпускать, можно найти аналог, установить его, и усилитель снова будет работать еще десяток лет. По статистике, первое, что отказывает в усилителях «Радиотехника», — конденсаторы. Благо такого добра на радиорынках хватает. Также весьма часто летит защита от перегрузки. С этим посложнее, так как отдельные ее компоненты уже не выпускаются. Но нет никаких проблем с заменой, так как подходят современные с такой же емкостью.
Какие еще «болячки» имеет усилитель «Радиотехника У-101» стерео? Схема четко показывает, что львиную долю места в корпусе устройства (да и на печатной плате) занимает блок питания и его компоненты. Если он сгорит, тогда начнется головная боль. Таких уже не делают, а найти современные аналоги не так-то просто. Но есть один плюс: блок питания выходит из строя реже всего. Известно лишь несколько таких случаев. Дело в том, что данный блок снабжен отличными стабилизаторами. Поэтому его выход из строя случается очень редко. И в большинстве случаев достаточно будет заменить резистор сопротивления с идентичной маркировкой. Этот усилитель вполне ремонтопригоден. И это еще одно его преимущество. Починить его сможет практически любой человек с паяльником. Нужно только хоть что-то соображать в радиоэлектронике.
Согласование импеданса
Как уже упоминалось, второй ОУ IC1b сконфигурирован для единичного усиления, поэтому его выход (вывод 7) должен быть подключен к его инвертирующему входу (вывод 6). Тем не менее в цепи ООС показан резистор R1. Для уменьшения искажений “видимое” сопротивление по инвертирующему и неинвертирующему входам должны быть равны. Однако, к одному входу подключен регулятор громкости, сопротивление которого меняется.
Если вместо R1 установить перемычку, то уровень искажения будет всё равно очень низкий, см. графики характеристик. Если есть желание предельно минимизировать искажения, замерьте сопротивление регулятора громкости в том положении, в котором вы слушаете музыку чаще всего и именно такого номинала установите резисторы R1 (R2).
Конечно, для этого сначала потребуется установить перемычки и провести несколько тестовых прослушиваний на вашем тракте и после этого… есть подозрение, что вы не захотите менять перемычки на сопротивления.
Минусы Pre-Outs
Однако, когда речь идет о высококачественной аудиоаппаратуре, бесплатных обедов не бывает. Pre-out может иметь свои недостатки.
Pre-Outs могут быть дорогими
Первый недостаток использования предварительных выходов – это цена. Если вы хотите получить высококачественный домашний кинотеатр, вам потребуется более дорогой аудио / видео ресивер. Покупка мощного A / V-ресивера с множеством опций в разделе предварительного вывода обходится недешево, но вы получаете то, за что платите.
Это может немного обескуражить, когда вы покупаете новый ресивер, поскольку такие устройства, как Denon AVR-S540BT 5.2-канальный 4K-ресивер (на Amazon), могут показаться реальным делом, пока вы не начнете расширять их позже, только чтобы обнаружить, что они действительно есть. никаких предварительных выходов.
Больше усилителей – больше энергопотребления
Еще одна вещь, о которой следует подумать при использовании предварительных выходов, – это потребляемая мощность. Более мощные A / V-ресиверы будут потреблять больше энергии, и выходы предварительного усилителя, такие как ваш сабвуфер, также должны быть подключены к розетке. Домашние кинотеатры могут быть дорогими, и наличие более совершенной системы, использующей дополнительную мощность, в конечном итоге будет стоить дороже.
Дополнительные кабели и возможные проблемы со звуком
Если вы используете большинство выходов предусилителя на ресивере, потребуется много кабелей, и все может запутаться
Всегда важно держать ваши кабели организованными и безопасными. Если вам нужно подключить несколько устройств, ознакомьтесь с нашей десяткой лучших устройств защиты от перенапряжения
Возможно, что при использовании нескольких разных усилителей в вашем звуке могут возникнуть небольшие несоответствия. Однако эти недостатки будут настолько незначительными, что их практически никто не заметит. Но для настоящего аудиофила эти звуковые несоответствия могут стать недостатком.
Функционал.
Первая проблема при проектировании предварительного усилителя связана с коммутатором входов. Считается, что меньше искажений получается при использовании галетного переключателя. Но, если расположить переключатель на лицевой панели, то от входных разъёмов, установленных на задней панели усилителя, к переключателю будут идти длинные проводники, что ухудшит уровень шумов. Если переключатель расположить ближе к задней стенке усилителя, то потребуется механический удлинитель для переключения. Это усложнит конструкцию и сделает невозможным использование дистанционного управления.
Поэтому было решено в коммутаторе входов использовать качественные электро-механические реле. Если для каждого входа использовать отдельное реле, это даст минимальные перекрёстные искажения и шумы.
Мы также решили снабдить предварительный усилитель модулем усилителя для наушников. Обычно для прослушивания через наушники используют (основной) усилитель мощности. Но зачем задействовать мощный аппарат, если требуется всего несколько миллиВатт?
В нашей конструкции усилитель для наушников выполнен в виде отдельного модуля (устанавливается по желанию), а выход предварительного усилителя переключается на него с помощью реле.
Технические характеристики усилителя
Итак, перейдем к техническим характеристикам усилителя. Стоит отметить, что он не подойдет любителям громкой музыки. Его номинальная выходная мощность составляет всего 20 Ватт на канал. Для озвучивания стандартной комнаты вполне достаточно. Но не более того. Сопротивление равно 4 Ом для каждого канала. Это значит, что огромные напольные 8-Ом колонки (вроде «Амфитона») к нему подключить не удастся. Он просто не сможет их раскачать. Самый лучший вариант — полочные АС. Именно они более всего подходят к такой штуке, как усилитель «Радиотехника». Характеристики довольно скромные. Даже по советским меркам. Но зато обеспечивается высокое качество звука. Диапазон воспроизводимых усилителем частот колеблется от 20 до 20 000 Герц. Этого вполне достаточно для обеспечения качественного звука. Если подключать сей усилитель к компьютеру, то обязательно нужно использовать внешний ЦАП. Только он сможет раскрыть весь потенциал данного усилителя.
Дискретный или интегральный.
Изначально была идея сделать усилитель работающий в классе “А” на дискретных элементах, полагая что это лучший способ получить минимальные значения искажений и шумов. Однако, такая конструкция из-за большого количества элементов может оказаться сложной для повторения, да и по размерам она будет существенно больше, чем конструкции с применением операционных усилителей, а значит, будет более чувствительная к внешним шумам и помехам.
Типовые и популярные до сих пор операционные усилители NE5534 и LM833 тоже не подошли, так как на сегодняшний день их параметры не достаточно высокие.
Более современные, не дорогие и доступные ОУ серии Burr-Brown (Texas Instruments) OPA134 позволяют получить уровень искажений 0,00008% на частоте 1 кГц! Это более чем на порядок (в 25 раз) лучше параметров операционных усилителей упомянутых выше. Кстати, выходные каскады этих ОУ не работают в режиме класса А, несмотря на их отличную линейность. Документация от производителя не раскрывает секрет, как удалось достичь этих впечатляющих результатов.
Эти микросхемы и решено было использовать в конструкции.
Технические характеристики предварительного усилителя:
- Диапазон частот (абсолютно плоский) 10 Hz — 20 kHz,
- Максимальный входной сигнал………………………… 2.9V RMS (9.5V RMS на выходе)
- Входное сопротивление………………………………………………………………~90 кОм
- Выходное сопротивление……………………………………………………………..100 Ом
- Гармонические искажения…………………………………. <0.0005%
- Сигнал/шум……………………………………………… -102 dB
- Разделение каналов……………….. -96 dB на частоте 1 kHz, -73 dB на частоте 10 kHz
- Проникновение между входами. . -110 dB на частоте 1 kHz, -93 dB на частоте 10 kHz
Внимание! Заявленные характеристики можно получить только при соблюдении всех рекомендаций авторов по выбору элементов, монтажу и конструктивных особенностей усилителя. Можете сравнить характеристики этого предварительного усилителя с вариантом Дугласа Селфа
Можете сравнить характеристики этого предварительного усилителя с вариантом Дугласа Селфа.




























