Содержание / Contents
- 1 Несколько слов о выходном трансформаторе
- 2 Звук
- 3 Прилагаю чертеж платы и чертежи корпуса в AutoCAD
- 4 Две печатки в одном файле
- 5 Чертежи гибки и резки для корпуса
При выборе схемы, в результате долгих поисков по интенету я остановился на этой схеме:
Исключён фрагмент. Полный вариант статьи доступен меценатам и полноправным членам сообщества. Читай условия доступа.
Здесь мы видим два канала усиления, общую эквализацию сигнала, в общем вполне достаточно. в схеме были сделаны следующие изменения:
1) замена выходных ламп на более дешевые 6П3С
, (пентодный режим работы) и остальных ламп на6Н2П 2) диодный выпрямитель по мостовой схеме 3) было решено похерить дроссель.
Дело в том что схемы я рисовать не люблю, и все идеи сразу же воплощаю в Sprint Layout, понимая что так нельзя конечно но ниче с собой не могу поделать, я ленив. Конструктивно усилитель распологается в корпусе из нержевеющей стали, который мне любезно делают мои друзья, по моим чертежам, на каком то своем аппарате лазерного раскроя металла. Усилитель состоит из двух блоков: блок питания, и предварительный усилитель. Вот фото:

Я чето поленился стирать канифоль с платы. Плата разведена так, что ламповые панельки припаиваются со стороны фольги

Радиосхемы Схемы электрические принципиальные
категория Схемы усилителей материалы в категории * Подкатегория Схемы ламповых усилителей
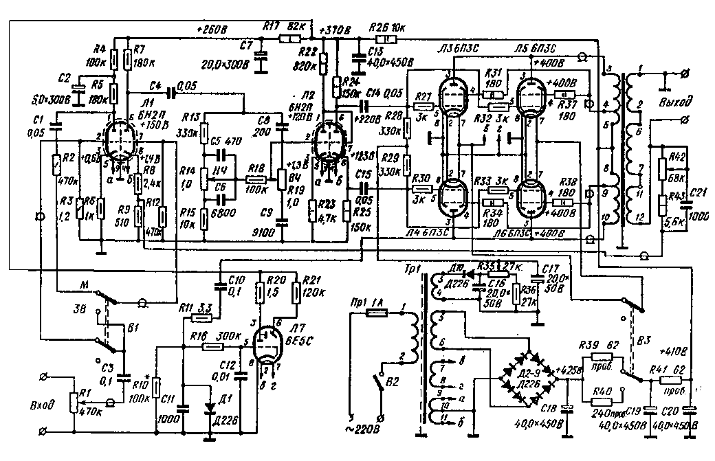
Достоинством данного лампового усилителя мощности низкой частоты А. Баева (МРБ-1967) является то, что он собран из широко распространенных радиодеталей, электрическая схема его хорошо отработана и при повторении легко налаживается с помощью одного вольтамперметра.
Основные характеристики:
Усилитель развивает максимальную выходную мощность 30 или 60 Вт в зависимости от того, сколько ламп работает в выходном каскаде (две или четыре).
Полоса воспроизводимых частот 30…18000 Гц; нелинейность частотной характеристики не более 3 дБ. Чувствительность в режиме работы ”Микрофон” порядка 5 мВ, а в режиме ”3вукосниматель” — 150 мВ. Питается усилитель от сети 220 В; потребляемая мощность 80-160 Вт в зависимости от выходной мощности.
Схема усилителя
![]()
Микрофонный усилитель собран на левом триоде лампы Л1. С нагрузки этого каскада через конденсатор С1 и переключатель ”Микрофон-звукосниматель” (В1) сигнал поступает на сетку правого триода Л1. В цепь катода (R9) второго каскада подается сигнал отрицательной обратной связи с выхода УНЧ (резисторы R42, R43 и конденсатор С21). Таким образом, весь усилитель охвачен глубокой отрицательной обратной связью, значительно снижающей нелинейные искажения.
Анодные цепи лампы Л1 питаются через развязывающие фильтры С2, R4 и С7, R17, уменьшающие фон переменного тока и предотвращающие паразитную связь между каскадами. После каскадов предварительного усиления включены цепи регулировки тембров по низшим и высшим звуковым частотам.
Особенностью оконечного каскада является то, что в целях уменьшения выходной мощности и повышения экономичности усилителя имеется возможность отключения двух выходных ламп (Л5 и Л6) переключателем В3. При отключении двух ламп сопротивление нагрузки оконечных ламп увеличится в два раза, следовательно, и сопротивление нагрузки должно увеличиться в два раза; в этом случае для создания оптимального режима работы выходного каскада следует отключить одну звуковую колонку.
В нашем случае это условие выполняется: сопротивление двух звуковых колонок, включенных параллельно, составляет 14 Ом, а одной — 28 Ом.
Конструктивные параметры трансформаторов схемы приведены в таблице, а расположение обмоток выходного трансформатора — на рис.30.
| Обозначение обмотки на схеме | Число витков | Марка и диаметр провода Сердечники | ||
| Тр1 | 1 — 2 | 600 | ПЭВ 0,69 | Ш25х80 |
| 3 — 4 | 92 | ПЭВ 0,2 | ||
| 5 — 6 | 908 | ПЭВ 0,47 | ||
| 7 — 8 | 18 | ПЭВ 1,3 | ||
| 9 — 10 — 11 | 9 + 9 | ПЭВ 0,8 | ||
| экран | Один слой | ПЭЛШО 0,1 | ||
| Тр2 | 1 — 2 | 62 | ПЭВ 1,0 | Ш25х70 |
| 3 — 4 | 1100 | ПЭВ 0,29 | ||
| 4 — 5 | 700 | ПЭВ 0,29 | ||
| 6 — 7 | 124 | ПЭВ 1,0 | ||
| 8 — 9 | 700 | ПЭВ 0,29 | ||
| 9 — 10 | 1100 | ПЭВ 0,29 | ||
| 11 — 12 | 62 | ПЭВ 1,0 |
| Сопротивление нагрузки по постоянному току, Ом | Число витков вторичной обмотки | |
| Для 2-х ламп | Для 4-х ламп | |
| 2,25 | 70 | 99 |
| 5,5 | 110 | 152 |
| 8 | 131 | 180 |
| 10 | 147 | 207 |
| 11 | 152 | 216 |
| 14 | 175 | 248 |
| 28 | 248 | 350 |
Налаживание усилителя в основном заключается в проверке и установке режимов работы радиоламп в соответствии с указанными на принципиальной схеме (рис.29). После окончательной проверки монтажа включают питание и проверяют правильность подключения вторичной обмотки выходного трансформатора. Если усилитель возбуждается, следует поменять местами выводы вторичной обмотки. Затем с помощью потенциометра R35 устанавливают напряжение (-38 В) на управляющих сетках ламп выходного каскада. После этого проверяют режимы работы всех остальных каскадов. В случае их отклонения от нормы более чем на 10% необходимо проверить номиналы резисторов и исправность конденсаторов. В последнюю очередь потенциометром R42 устанавливают величину ООС, руководствуясь тем, что при очень глубокой связи возможно возбуждение УМЗЧ на ультранизких частотах, а при малой связи за счет большего коэффициента усиления появляется повышенный фон переменного тока.
Однотактные ламповые усилители SE на 6П3С, 6П14П, 6П45С и других лампах. SE — сокращенное от Single-Ended (возможно, «справляюсь в одиночку»?) .
- 0.8Вт. Усилитель на одной лампе 6Ж52П.
- 1Вт. Ламповый усилитель на 6Н8С, 4П1Л.
- 1Вт. Ламповый УНЧ на 4Ж1Л, 4П1Л.
- 1.5Вт Ламповый усилитель на 6С45П для компьютера.
- 1.5Вт Одноламповый УНЧ на 6Ф3П.
- 1.5Вт Одноламповый УНЧ на 6Ф5П.
- 2.5Вт Ламповый усилитель на 6Ф3П для начинающих.
- 3Вт. Однотактный ламповый УНЧ на 6Ж1П, 6П1П.
- 3Вт. Усилитель с непосредственной связью каскадов на 6П14П, 6Ж1П.
- 3Вт. Усилитель на лампах 6П14П, 6Н2П
с регулятором тембра. - 3.5Вт. Ультралинейный усилитель на 6П14П, 6Н2П.
- 3.5Вт. Высококачественный усилитель на 6Н5С, 6Н2П, 6Ж1П.
- 4.5Вт. Усилитель SE для CD, DVD на лампах 6П45С, 6Ж52П.
- 4.5Вт. Стереофонический трёхламповый усилитель на
6П14П, 6Н23П. - 4.5Вт. Ламповый усилитель на 6П36С, 6Н3П.
- 6Вт. Усилитель на 6П36С, 6Н2П (из ТВ деталей).
- 6.5Вт. Ламповый усилитель на
6П3С, 6Н2П. - 7Вт. Однотактный ламповый усилитель на
6П3С, 6Н9С. - 7Вт. Однотактный ламповый усилитель на двух
6П3С, 6Н9С. - 8Вт. Ламповый УНЧ на 6П14П, 6П45С.
- 8Вт. Усилитель на 6П3С, 6Н2П.
- 8Вт. Усилитель с параллельным включением лампы 6Н5С в выходном каскаде.
- 10Вт. Высококачественный ламповый усилитель на 811А, 6L6G.
- 12Вт. Однотактный ламповый усилитель на ГУ-29 и 6Н23П.
- 15Вт. УНЧ на 6Ф3П и 6KG6.
- 80Вт. Мощный однотактный ламповый УНЧ с глубокой обратной связью.
- Усилитель на лампе 6С4С.
- Ламповый усилитель для компьютера на 6П14П, 6Ж1П.
- Лофтин-Уайт на 6Ф2П.
- Усилитель на 6Ф6С, 6Н9С (6Н8С).
- Ламповый УНЧ на 6П3С, 6Н8С.
- Ламповый усилитель на 6П3С, 6Н8С.
- Высококачественный усилитель на лампах Г-807, 6Э5П.
- Ламповый усилитель на 6Н9С, 6П31С в триодном включении
- Однотактный ламповый усилитель на 6С41С, 6Э5П
- SE усилитель на лампах
6П3С и 6Н8С. - Однотактный ламповый усилитель на 6С4С, 6Н9С.
- SE усилитель на 6С19П, EF860.
- Усилитель по схеме Лофтин-Уайт, на 6Ф5П.
- Простой однотактный усилитель на 6П42С
- Однотактный УНЧ на 4П1Л.
- Однотактный УНЧ на 6П3С, 6Н9С.
- Усилитель SE на 6Н30П, 6Э5П.
- Усилитель SE на 6П43П, 6Ж52П.
- Усилитель на лампах 6С33С, 6Ж52П.
Популярные лампы в усилителях: 6П14П, 6П3С
последняя rlamp — 51
Вернуться к справочникам по электронным компонентам
Справочник по радиолампам.
Двухтактный ламповый усилитель на 6П3С и 6Н9С
Собственно вирус лампового звука внедрился в меня посредством небольшой статьи, размещённой на этом ресурсе. Вот она, тут находится. Спасибо автору Началось изучение теории по данному вопросу, причём не эзотерическая ересь из интернетов, а книги Цыкина, Гершунского, Войшвилло и тому подобное. Радиолюбительские журналы 60-х годов тоже интересные, многие современные ноу-хау встречаю именно в них.
Сделать усилитель своими руками не получилось, хоть и покупал лампы, дроссели, трансформаторы, потому как отец приобрёл у какого-то радиолюбителя брошенный на полпути усилитель, который так и не заиграл… Пришлось изменить схему фазоинвертора и уменьшить номиналы резисторов (до справочных) в цепи управляющей сетки выходных ламп на землю, так как эти лампы со временем запирались и ток через них не шёл, сводя коэффициент усиления до нуля.
Окончательный вариант схемы привожу ниже. Регулятор громкости исключён за ненадобностью. В принципе, схема простая и в особых пояснениях не нуждается. Электролит в катоде входной лампы специально выбран с небольшой ёмкостью, дабы снизить усиление на низких частотах (не люблю я их) за счёт обратной связи по току. Пила в катодной (и анодной цепи) была сглажена установкой дросселя после диодного моста. Дольше всего боролся с самовозбуждением на частотах от 100 kHz и выше. Резисторы 4.7k перед сеткой выходной лампы и керамика, шунтирующая электролиты в анодном питании оттуда. Так же и сетку пробовал заземлять через ёмкость, и что-то вроде RC-фильтра туда же ставил — всё было бестолку. До тех пор, пока сигнальный шнур от компьютера к усилку не выдернул. Весь ультразвуковой мусор исчез, поскольку шёл со звуковой карты. Будет мне наука на будущее, что бы с ветряными мельницами не сражался.
Фон переменного тока снизился ниже порога слышимости (если не прикладывать голову к колонке) после того, как установил среднюю точку от накала входной лампы на землю, через пару резисторов на 4.7k
Честно говоря, захватившая меня идея заиметь и услышать ламповый звук, вызывала кое-какие сомнения или опасения. Волновал один вопрос, а именно — стоит ли игра свеч? Услышу ли я какую-либо разницу? Если почитать интернеты, то складывается такое впечатление, что услышу всенепременно. Но ведь там же можно почитать и про то, как у людей басы отлипают от динамиков после обматывания межблочного кабеля тремя слоями изоленты. Или же описывают чудесные изменения в звуке от замены простого акустического кабеля на волшебный по 300$ за метр (с обязательной прослушкой правильного направления подключения и с предварительным прогревом кабеля правильной музыкой, что бы электроны нарезали хорошие траектории в проводнике) и прочую мутотень.
Однако то, что я услышал, полностью оправдало и даже превзошло все мои ожидания. Звук приобрёл детальность. Акустическая гитара стала похожа на акустическую гитару, завывания ветра превратилось в завывание ветра, а чирикающие птички на заднем плане стали чирикающими птичками, а не непонятным шумом, принимаемом мною за искажения. Хотя не знаю, как можно описать это словами — это нужно услышать. Прослушав композицию с лампы, тут же повторил её усилителем Романтика 50У-220С и отдельно на Microlab Solo-3 Mk2. Звук стал мутным. Такое чувство, что высокие частоты выкрутили вниз темброблоком, однако последующий подъём высоких частот ситуацию не исправляет — только добавляется всяких щелчков, свиста и прочего шума из высокочастотных динамиков.
Я не буду утверждать, что транзистор фигня, убивает душу и т.д. и т.п. У меня не идеальная эталонная система для сравнения, думаю, что найдётся транзисторный или интегральный усилитель с таким же детализированным звуком (цена вопроса только будет совсем другая). Тем более, что прослушивал музыку я не на Hi-End колонках, а с СОЮЗ 50АС-012. Да и вообще, говорить про убийство звука транзистором абсурдно. Источник сигнала у меня цифровой, весь тракт до одного вольта — полупроводниковый. Да чего уж там мелочиться, уже на студии, в процессе записи музыки, сигнал мог пройти через 300-400 транзисторов (информация из какой-то статьи Лихницкого). Если звук умер уже неоднократно, то с какого перепугу он должен воскреснуть в лампе?
Ладно, отставлю в сторону болтовню и размышления. Добавлю ка ещё пару фотографий.
Обратная связь со мной возможна здесь, в моём журнале, по тегу — звук — записи данной направленности.
Ламповые УНЧ
Экспромт — ламповый УМЗЧ на 50 Ватт (6С41С, 6Ж9П) Схемы ламповых усилителей мощности в представленных авторами статьях (см. перечень литературы) отличаются оригинальностью, продуманностью и хорошими параметрами. Вот и в этой статье предложен несложный 50-ваттный УМЗЧ, в котором можно применить готовые выходной и унифицированный сетевой …
4 3846 0
Трехламповый стерео усилитель звуковой частоты на 6Н23П и 6П14П (ECC88, EL84)
Схема самодельного стереофонического усилителя мощности низкой частоты, собранного на лампе 6Н23П и двух 6П14П. Зарубежные аналоги этих ламп — ECC88 и EL84. Предлагаемый ламповый УНЧ имеет следующие характеристики: Диапазон воспроизводимых частот — от 20Гц до 80кГц; Выходная мощность в триодном режиме — 2 х 2,75Вт; Выходная мощность в пентодном режиме — 2 х 4,5Вт.
1 3795 0
Ламповый усилитель звуковой частоты на 6С2П, 6П18П (12Вт)
Добрый день, уважаемые радиолюбители. Как известно, история развивается по спирали, и история развития аудиотехники в этом не исключение. Если взглянуть на рынок усилителей воспроизведения, то можно заметить, что в последние несколько лет вновь произошла реинкарнация ламповых усилителей, а некоторые производители возобновили производство радиолам. Сегодня мы хотели бы предложить вам конструкцию несложного лампового усилителя, предназначенного …
3 4658 0
Однокаскадный ламповый УМЗЧ на 4Вт (6П9), схема и описание
В статье описана конструкция однокаскадного лампового УМЗЧ небольшой мощности, используемого автором совместно с АС, построенной на основе широкополосных головок повышенной чувствительности. В усилителе применено параллельное включение двух пентодов 6П9, отличающихся высоким усилением. Это и позволило получить выходную мощность до 4 Вт при работе с источником сигнала, обеспечивающим напряжение сигнала до 1,5…2 В, т. е. от любого проигрывателя компакт-дисков или смартфона …
1 4954 1
Домашний ламповый винил-корректор (EF86, 6Н2П)
Эта статья предназначена для любителей винила, имеющих хотя бы начальные знания по радиотехнике и умеющих держать паяльник в руках. Несмотря на обилие цифровых источников звука, у многих из нас сохранилась большая коллекция виниловых пластинок. Более того, качество звучания прилично записанной …
1 4870 0
Ламповый усилитель с трансформаторами ТПП-258-127/220-50 (6Н8С и 6П3С)
Принципиальная схема самодельного лампового усилителя мощности на 6Н8С и 6П3С, в котором использованы фабричные трансформаторы типа ТПП-258-127/220-50. Автор рассказывает как он изготовил усилитель и какие изменения вносил в схему УМЗЧ, также предоставлены фото разобранного и готового устройства.
1 6099 5
Схема двухтактного лампового усилителя мощности на 6П14П (8 Ватт)
Двухтактный выходной каскад стереоусилителя отличается использованием в цепи катодов общего генератора тока на микросхеме, благодаря которому и обеспечивается парафазное управление пентодами 6П14П. Выбором коэффициента трансформации сопротивления нагрузки можно в некоторой степени изменять …
2 7467 16
Простой ламповый усилитель мощности на 14-20 Ватт (6Н2П, 6П14П)
Усилитель мощности ЗЧ, схема которого показана на рисунке выполнен на лампах от старых черно-белых телевизоров или радиол. Это предварительный усилитель с фазоинвертором на двойном триоде 6Н2П и двухтактный выходной каскада на двух лампах 6П14П. Использование таких старых компонентов, часто …
14 11886 20
Лампово-транзисторный УНЧ для наушников и колонок (6Н23П)
Всем ценителям лампового звука выношу на суд свою конструкцию лампово полупроводникового усилителя. Источником для творчества послужили залежи германиевых транзисторов, пролежавших в коробке и успешно позабытыми хороший десяток лет. Наверное немногим известен тот факт,что именно германий дает звучание максимально приближенное к ламповому…
4 7853 24
Схема лампового УНЧ с пятиполосным эквалайзером (6Н3П, 6П14П, 6П45С)
Предлагаю хорошо отработанную схему унч на 6п45с, с пятиполосным темброблоком. Усилитель выполнен по классической однотактной схеме.за основу была взята схема А.Манакова. В описании работы схема ненуждается. В процессе сборки и наладки были изменены некоторые номиналы резисторов.в процессе…
3 7862 0
1 …
Двухтактные ламповые усилители PPPP — сокращенное от Push-Pull («тяни-толкай»).
- 2.5Вт. Триодный усилитель класса В на лампах 6Н6П, 6Н2П.
- 3.5Вт. Ламповый усилитель на 6Н6П, 6Ф1П.
- 7.5Вт. Двухтактный усилитель на
лампе 6Н9С. - 6Вт. Простой двухтактный ламповый усилитель на
6П14П. - 6Вт. Двухтактный усилитель класса А на лампах 6П6С.
- 10Вт. Двухтактный усилитель на 6Ф3П.
- 12Вт. Ламповый УНЧ с ультралинейным оконечным каскадом на
6П14П. - 12Вт. Ультралинейный ламповый усилитель на 6П14П, 6Н2П.
- 15Вт.
Двухтактный УНЧ на 6П3С, EL34. - 16Вт. Миниатюрный УНЧ на 6П36С.
- 20Вт. Двухтактный ламповый усилитель на 6П36С.
- 20Вт. Двухтактный усилитель на лампах 6П36С и 6Н1П.
- 22Вт. Ультралинейный двухтактный усилитель на лампах 6П3С и 6Н8П.
- 25Вт. Двухтактный ламповый усилитель на ГУ-50
- 80Вт. Ультралинейный двухтактный УНЧ на четырех лампах 6П3С и 6Н8П.
- 200…400Вт. Мощный двухтактный усилитель на
лампах 6Р3С или 6П45С. - Двухтактный усилитель на 6С4С.
- Двухтактный ламповый усилитель начального уровня на 6П18П, 6П43П
- Двухтактный УНЧ канала на лампах 6П45С
- Ультралинейный усилитель на
6П14П, 6Н1П с микрофонным входом.
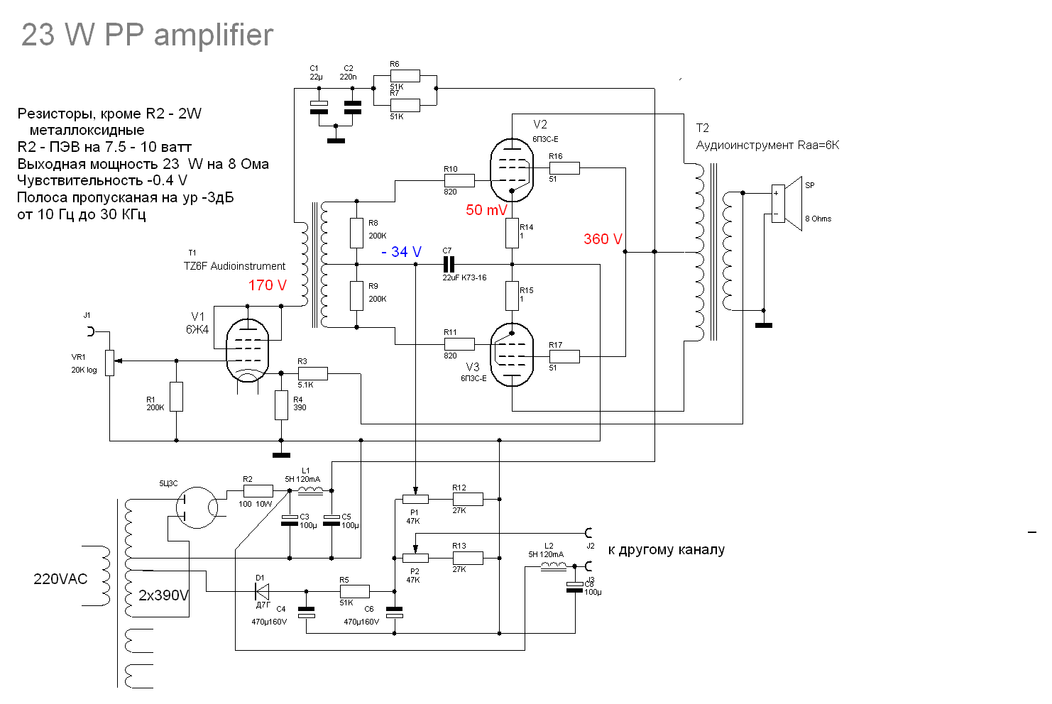
Sergei Klimanski
Total visitors since 1st of October 2012 – amount of visitors are online Эта простая конструкция вначале была задумана как двухтактный усилитель ( пушпулл, или тяни-толкай :-)) на 6П9, но по причине ее высокого внутреннего сопротивления макетирование закончилось установкой другой лампочки – 6П3С-Е…. Но это – не сказка про пшик. Все намного лучше получилось…
В которые раз убеждаюсь в том, что 6П3С-Е по сути – это очень неплохо звучащая лампа, если ее правильно приготовить… Вот я и решил продолжить эксперименты. В триоде ИМХО она звучит не очень…. , точнее мне оно кажется тусклым. У меня в гостинной вместе с телевизором давно и хорошо работает двухтактный Dynaco ST-70 с этими лампами вместо EL34 ( там выходные лампы работают в ультралинейном режиме ), и это воодушевило меня сделать двухтакт полностью на советских лампах и трансформаторах от Аудиоинструмента, то есть из более-менее доступных компонентов.

К тому же, мне все время не давали покоя воспоминания о прослушивании усилителей Аудиоинструмента в их студии – там их двухтакт на 6П3С звучал просто великолепно ! Ну, и в довершение – мне нравится, когда в схеме много трансформаторов, это делает звук богаче, или как говорят некоторые аудиофилы – “мясистее”. Сетевой трансформатор я купил на е-Вае за – тор за 70 долларов + пересылка. Корпус будет деревянный, он дает меньше резонансов. Вот схема:
![]()
Накал – переменным током, один из выводов заземлен. Ток через фазоинверторный каскад на 6Ж4 – 8 мА. Из-за того, что смещение подается общее на обе выходные лампы, их надо подобрать в пары. Дроссели по питанию – тоже аудиоинструментовские. Сетевой трансформатор имеет отвод 55 вольт от анодной обмотки для питания смещения. Выходные трансформаторы имеют 110 Генри первичку, поэтому бас четкий, как положено двухтакту, но насколько он глубок – проверить не мог – предварительно макет прослушан на АС от Симфонии. Но по осциллографу 30 Гц при номинальной мощности выглядят красиво. Может быть кого-то смущают превышенные значения напряжения на аноде и второй сетке 6П3С-Е – но мой скромный опыт работы с этой лампой говорит, что при указанной силе тока через лампу она работает вполне стабильно.
На схеме пока не показано включение накала кенотрона. Пока в макете установлен кенотрон 5AR4 вместо 5Ц3С. Дело в том, что 5Ц3С как прямонакальный кенотрон очень быстро подает анодное, быстрее, чем прогреваются катоды выходных ламп. Поэтому для того, чтобы устанавливать 5Ц3С нужна схема задержки подачи напряжения накала на кенотрон, или электронный дроссель. Но об этом позднее. Картинки загружаются, и результаты прослушивания и замеров параметров будут так через недельку.
******************************************************************************



























